
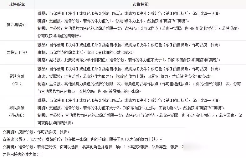
在游戏《三国杀》中,武将孙策的技能英姿和英魂是觉醒技魂姿的衍生技能,只有在发动了魂姿后才能获得这两个技能,否则无法使用它们的效果。英姿来源于周瑜的技能,英魂来源于孙坚的技能。 魂姿:觉醒技,准备阶段,若你的体力值为1,你减1点体力上限,然后获得"英姿"和"英魂"。 英姿:摸牌阶段,你可以多摸一张牌。 英魂:准备阶段,若你已受伤,你可以选择一名其他角色并选择一项:1.令其摸X张牌,然后弃置一张牌;2.令其摸一张牌,然后弃置X张牌(X为你已损失的体力值)。


AI智能总结导读
本文详解三国杀中孙策的英姿和英魂技能,二者是觉醒技魂姿的衍生技能,需发动魂姿才可获得。英姿可让摸牌阶段多摸一张牌;英魂在准备阶段,若已受伤可对其他角色进行摸牌弃牌操作,X为已损失体力值。


三国杀孙策英姿和英魂是干什么?三国杀这是一款战斗游戏这款游戏就是可以让玩家根据选择剧情挑战根据选择喜欢英雄可以帮助挑战世界玩家根据选择战斗格式帮助战斗,这款游戏…

三国杀孙策英姿英魂是指什么?在三国杀游戏中,孙策在觉醒之后会获得英姿英魂技能,有些小伙伴想知道要是英姿英魂是指什么技能,那么下面就让我们一起来看看吧。

三国杀是款以策略斗争作为主要玩法的卡牌桌游,在该游戏里存在着许多以吴国作为原型的武将,其中比较受到大家喜爱的则是孙策,原型是东汉末年的诸侯,其外号叫做江东小霸王…

武将列传攻略之虓(读作“消”)虎悲歌 孙策篇 本次列传和以往的列传不太一样,以往列传都会把敌人体力弄得很高,回合限制弄得很死,以至于让爆发弱的将灵很难打; 不过…

某清纯女大校尉再已读装死就祛暑!

在三国杀游戏中,想要获得强大的战斗力,那么就只能通过研究游戏内容获得。今天在这里,233乐园小编为大家带来的就是在游戏中不知道三国杀界孙坚技能详解怎么办的解决办…

《英魂外传》中里拥有独特的英魂养成系统,玩家可以通过召唤或者积攒碎片合成英魂。英魂根据品质分成蓝、紫、橙、红四阶,分别归属于近卫、圣光、天灾。下面就让小编来给大…

大家好,三国杀界孙坚技能相信很多的网友都不是很明白,包括三国杀孙坚技能详解也是一样,不过没有关系,接下来就来为大家分享关于三国杀界孙坚技能和三国杀孙坚技能详解的…

在三国杀这款游戏中,孙策的技能是激昂、魂姿、制霸、英姿、英魂。英姿和英魂是觉醒后的技能。 激昂:当你使用【决斗】或红色【杀】指定目标后,或成为【决斗】或红色【杀…

在三国杀中有着各式各样的武将,这些武将都有其各自不同的技能,其中被称为江东小霸王的孙策就是很多玩家非常喜欢使用的一张卡牌,估计还有很多玩家不清楚孙策的技能,那么…
