4.7版本中推出了原神自上线以来的第二个常驻式类深境螺旋活动:幻想真境剧诗。与以往的单人“打礁”不同,该模式下系统提供了能够提供部分挑战角色,且可借取好友助战,以获得全部原石为目的时所需的练度和配置极低。本篇文章主要讨论在最低练度的情况下如何获得所有原石奖励,以及幻想真境剧诗的攻略思路。

【新活动的通关难度非常低 大家可以千万放心!】

【仅需五步 就能够拿满原石】

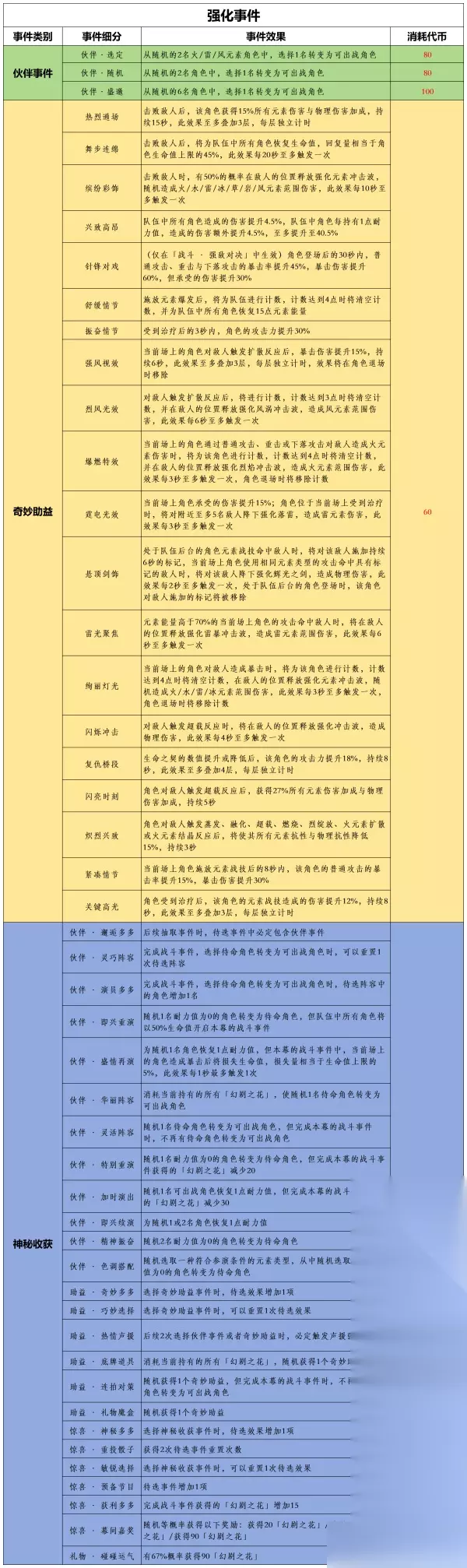
1. 模式描述 1. 模式总述 幻想真境剧诗是原神4.7版本新增的一项活动,类似于深境螺旋,为常驻活动。每月1号会进行更新,可以在蒙德城西风骑士团图书馆内部找到入口,开启后可以直接点击地图上的图标进行传送。 在活动中,根据玩家当前可出战角色数量的不同(包括自己已有、系统配送以及从好友处借取的角色),有三个不同难度(简单/普通/困难)的表演供玩家选择。如果玩家所拥有的可用角色数量不足达到要求,就无法开启对应难度的表演。困难模式拥有八个难度不同、挑战目标各不相同的战斗场景,通过后玩家可以直接获得全额奖励。 表演流程中,每一场景都必须有四位角色参演,但是每位角色的出场次数和时机都有限制。为了解除这一限制,演出积分起到了关键作用。在每一幕战斗场景结束后,玩家根据初始目标的选择和完成情况,可以获得数量不同的强化代币——幻剧之花。除了可以自由地使用在角色身上,这些道具也可以用于本轮表演中增强团队的实力。 完成表演后,根据所选难度以及通过的幕数,玩家可以获得包括原石、人物造型在内的一次性及周期性奖励。 2. 以幻剧之花为基础的演出推动方式 如果想要在困难模式下完成所有场景,仅依靠起始角色和战斗获胜后获得的角色耐久是不够的,需要额外给角色补充耐久。通常来说,这需要使用幻剧之花。 在游戏中,玩家完成每一幕的演出后,会根据该幕的难度以及完成情况获得数量不等的代币,即幻剧之花。这些代币可以用来推动场景的发展,例如引入新的角色,也可以降低后续战斗的难度。不同事件对幻剧之花的获取和消耗方式都有所不同,具体情况如下:

3. 演出难度与奖励 在开始演出前,有三种难度供玩家选择:轻简、普通和困难。三种难度的整体要求和部分完成奖励对比如下:

如果符合进场条件,那么在困难难度下获得所有原石奖励是相对容易的事情。除非另有说明,接下来的攻略内容都基于困难难度展开。轻简和普通难度可以参考困难难度的攻略思路。 4. 限定主题与出战角色 根据上一个小节所介绍的,要想进入更高难度的表演,需要拥有符合要求的特定数量角色。而每期幻想诗的主题都不同,因此我们需要准备不同特性的人物。本期的主题是限定的,可用角色列表如下:

有几点需要注意: 1.本期深渊活动的可参与角色范围被限定为所有火雷风元素角色、开幕角色以及特邀角色。其中,开幕角色是必须入场的,玩家可以选择从系统试用或自身拥有的角色中选择一个来加入队伍。特邀角色是指那些虽然不属于火雷风元素,但玩家可以将其编入队伍的角色,包括白术、艾尔海森、希格雯、莱欧斯利四位。这些特邀角色与其他的火雷风元素角色相同,系统不会额外提供试用,只有等级符合要求的角色才可以被编入队伍或借取。 2.以困难难度为例,为了进入挑战,需要准备满编18位角色,其中系统试用的6位角色不计。玩家需要自备12位符合等级条件的火、雷、风元素角色,并且不能有角色重复出场。开幕角色不能算作自备角色被计算,比如玩家A只准备了12位70级的火、雷、风元素角色,其中包括阿蕾奇诺和克洛琳德,但由于仆克二人在开幕角色已经出场,因此还需要准备两位角色才能满足18位角色要求。 3.可以通过添加好友来弥补自己没有的角色,但每期挑战时,好友能够提供的助战次数是有限的。因此,对于那些依赖大佬通关幻想诗的玩家来说,多添加大佬并早早挑战深渊是较为明智的策略。 5. 人物耐力值 每个参演角色初始具有2点耐力值。完成每次战斗事件将消耗1点耐力值。同时,会随机选择一个待命角色,将其转变为可出战角色。当角色的耐力值被消耗殆尽后,该角色将失去出战能力。因此,每个角色在幕次战斗中的使用数量受到限制。需要注意的是,在奖励事件中的某些选项可以部分地恢复耐力值,这部分内容将在本章的下一个小节中详述。 6. 事件构成 本期幻想诗的全部事件梳理如下: 1. 战斗事件

每一幕表演都必定以战斗收尾,成功后进入下一幕,失败后进行当幕结算。除了3、6、8幕的强敌,其他幕次的对手存在随机性,可以通过刷新、重置、回溯等功能避免与己方队伍相性较差的敌人。如果有余力,3、6、8幕挑战中有可能刷新出难度更高的精英关卡,通过后可获得30额外幻剧之花(一般不建议选择)。 2. 强化事件 在场景选择界面进入任意强化事件后,该幕所有事件会被刷新(除第三、六、八幕强敌事件)。必要时可以利用这个功能来避免相性不良的战斗事件,但需要注意,“神秘收获”中有些选项不一定会带来正面效果,所以需要谨慎选择。

这里我们着重看一下强化事件中的部分“奇妙助益”,并以常规的0命无专武仆人为例,关注一下部分增益的单人提升效果:

可以看到,如上所列的增益提升显著且涉及多个乘区,尤其是双爆区提升极难被稀释,可以认为,合适的“奇妙助益”组合有助于大幅降低挑战难度,因此对于配置/练度较低的玩家而言,在保证最低限度角色耐力值的前提下,尽量多经历强化事件是保证通关的合理策略。 7. 重置及回溯功能 表演开始时,玩家有两次重置场景的机会。这个功能位置在每个场景选择菜单的右下角,使用后可以重置该场景中所有事件,除了第三、六和八幕的强敌战斗。这个功能可以用来替换比较困难的战斗事件,或者在适当的场景刷取重要的奖励事件。例如,在强力角色的耐力值用尽后,可以重置出“神秘收获”来补充耐力值。这个功能最初有两次使用次数,并可以通过“神秘收获”来补充使用次数。 除了完成第三幕后,玩家还可以使用“回溯”功能(可以在场景选择界面左下角的“演出详情”处启用,或在战斗场景中使用ESC呼出菜单启用)。这将重置玩家的表演进度,回到上一次击败强敌后的状态。例如,在第4-6幕和第7-8幕中使用这个功能,玩家可以回到第4幕和第7幕的场景选择界面。这个功能为玩家提供了更多的试错便利,但整个表演只能使用一次。 在八幕战斗场景中,玩家可以参加“明星挑战”,通过完成挑战获得“完美演出”的评价,并赢得该幕的嘉奖星星。这些星星不能为玩家带来任何战斗增益,也无法转化为原石、摩拉等实际游戏物品,仅作为玩家实力的展示,并在战绩中展现。建议有一定经验和技巧的玩家尝试追求这些嘉奖。 2. 低配全原石获取思路 作为一个有一定练度门槛的活动,幻想真境剧诗是否存在低配置/练度通关的可能性呢?有的,且输出位完全借助系统试用、好友,自己仅提供微小助益即能拿满原石奖励,这个章节我们就来探讨一下降配时的新“深渊”攻略思路。 1. 事件选择思路 观察一下战斗事件:

根据实战经验和纸面数据,本次困难战斗事件中,第6和第8幕的敌人难度最高。特别是对于新手玩家,当输出能力不足时,将可能会受到龙蜥吐息和冰风组曲的高伤害攻击,并且还需要破盾才能攻击。 如果玩家的实力还比较弱,面对这种情况,有两个推荐的应对方法:一是将最强的输出组合安排在这两个战斗事件中;二是在这两个战斗事件开始前,尽量多获取适当的奇妙助益,通过奖励事件来增强自己的输出。 那么,要达成这一目的,需要那些先决条件呢?我们结合幻剧之花的(最低)获取数量来看一组示例:

根据上述分析,要完成所有8个挑战,而不借助神秘收获回复耐力,至少需要进行3次伙伴事件。因此,在第6个挑战之前,为了获得输出最高的组合,建议采用以下事件选择策略。 1.建议在进入第六幕前,进行3次伙伴事件选择,并随机组成一个高输出的完整组合,同时保持该组合的耐力值充足。另外,在第1、2、5/6幕开始时,推进伙伴事件以避免特定角色的耐力值浪费在之前的战斗中。 2.在使用幻剧之花扣除伙伴事件所需的花费后,前五幕剧情可以进行3-4次奇妙助益的选择(尽可能完成战斗场景的进阶目标)。 3.在第7、8幕开始后,如果玩家的角色的耐力值足够,建议全部使用幻剧之花来获取伤害增益的Buff。如果之前的环节中不得已浪费了角色的耐力值,可以通过回溯和重置的机制,使用幻剧之花来获得神秘收获中的“伙伴·华丽再演”等Buff来补充需要参与关底的角色的耐力值。 2. 各表演幕次人员分配 在上一节中,我们讨论了在第6和第8个阶段战斗中需要将输出最高的组合分配给角色。但是,如果我们的角色实力不足以承担这个输出任务,我们可以使用试用角色或其他玩家提供的助战角色来解决问题。

需要注意的是,如果你没有强力的助战伙伴、自身属性配置不足(无法通关6-8幕)但想要打通幻想诗本,那么你需要使用试用版的最强战力仆人,并且该仆人需要连续出现三次。这就需要你具备一定的Buff加成能力。在第六幕结束后,你可以使用幻剧之花、回溯、重置等机会,刷取神秘收获中的伙伴耐力回复,从而让你的仆人有多次上场的机会。 3. 玩家前期准备 根据上述人员分配表格,建议配置/练度相对不足的玩家做如下前期准备: 0.加大佬好友,以具备高配置/练度的雷电将军、八重神子助战为最优; 1. 准备至少11个70级以上可进入副本的角色,这11个角色不能和开幕角色重复(散兵、克洛琳德、阿蕾奇诺、珐露珊、久岐忍、托马)。如果自己缺乏高水平的主C或者练度不够无法在短时间内提升,建议准备角色时以辅助为主,输出位全部依赖系统试用以及大佬的助阵。 2.在本次深渊挑战中,作为辅助角色,班尼特和夏沃蕾的优先级最高。他们与试用中的仆人、克洛琳德以及常见的雷电将军、八重神子等输出角色组合时具有良好的相性,并能同时提供有效的回复能力,从而能够有效提高容错率。对于拥有这两位角色的玩家,建议基于以下练度进行培养:

如果没有这两位角色,建议精炼出一把精5的三星武器--讨龙英杰谭,交由如下角色使用,客串输出辅助:

3.刷取或通过合成台凑齐1-2套风套,不要求圣遗物等级以及主、副词条,仅需要四件套效果:

携带该套装的风辅可以极大提升仆人、雷电将军等主C的作战能力。 4.观察自身可用角色中有无合适生存位,尤其是盾/韧性辅助,如一命及以上北斗、迪希雅,如果有则可以略加培养,以提升容错。 4. 攻略思路总结 根据上述描述,即使自身配置、练度及其不足,仅需能够入场困难难度,就有获得全原石奖励的可能性,如下攻略思路能有效降低打满完整8幕的难度:

3. 中、高配完美演出思路 在上一个章节中,我们讨论了在配置和练度较低时的通关方案。这个方案牺牲了一定舒适度和通关速度,以换取更高的通关稳定性。但是,对于那些拥有一定输出位练度的玩家而言,他们可能想要达到完美的演出并完成所有的“明星挑战”。因此,本章节我们将探讨这些玩家的攻略思路。 1. 攻略思路 我们观察一下八幕场景的“明星挑战”:

可以看出,完成所有挑战难度最大的点是在前期如果没有开幕角色的情况下,很难通过普通的操作水平完成前几关的限时任务。即使仅依赖系统试用,也缺乏奇妙助益,所以需要有一个强大的人物池来帮助玩家克服难关。此外,由于开幕角色无法从好友处借取,所以玩家需要有深度的人物储备来应对这一挑战。 基于此,较为建议使用如下的攻略思路:

4. 开幕角色组队及手法解析 本期的新角色为散兵、克洛琳德和阿蕾奇诺,还有珐露珊、久岐忍和托马。这些角色适合在整体实力较低或配置比较弱的情况下使用,特别是散兵、阿蕾奇诺和克洛琳德可以作为主要输出位,帮助玩家攻略关卡。在这一章节中,我们将介绍这三位角色在与随机队友组队时的搭配方法和基础输出技巧。 1. 阿蕾奇诺 在本期幻想真境剧诗中,阿蕾奇诺是一位试用角色,单人强度最高。因此,在自身输出能力较低或配置不高时,试用仆人需要承担最困难的输出任务。在队友随机性较高的本期活动中,建议大家按以下几种思路来构建仆人队伍(重点提供适合低配仆人):

2. 克洛琳德 由于本期幻想真境剧诗主题为火雷风,克洛琳德与草体系有较紧密关联,但无法轻易加入激化体系。同时,与班尼特或夏沃蕾配对将会显著降低队员耐力值,因此克洛琳德在多幕战斗中使用的范围比较有限。作为试用克洛琳德强度的建议,我们建议其只作为第三、四幕战斗场景的占位符。 该角色的基本输出手法非常简单:QE后尽量多地打出3A1E组合。如果手法熟练,实战中可以打出稳定的5-6次强化E: 3. 散兵 系统试用中推荐了散兵与珐露珊的组合,但珐露珊的命座较低,而散兵无法正常施放冰攻击,并且相对于仆人而言,散兵并不适合对付龙蜥和冰风组曲这两个Boss。因此,在主要依赖系统试用的情况下,建议将散兵与珐露珊的组合用于攻略第1和第2幕。在此前提下,推荐将散珐与双火位英雄组成队伍,以享受双火共鸣和优风倾姿的火元素强化效果。双火中推荐使用讨龙烟绯这个英雄,但不建议将班尼特的耐久度在该组合中浪费掉。 对于低命的散珐组合,基本的输出手法非常简单: (非六命)珐露珊E 重击 Q--火元素染色(例如班尼特施放元素爆发)--散兵重击 E--散兵重击循环 5.总结 总的来说,幻想真境剧诗是一项要求玩家具备广泛的角色选择,而并不要求玩家深入练习某一角色的活动。例如,要获得原石奖励,玩家需要至少拥有11/12位限定范围内的70级以上角色。但是有趣的是,即使玩家的练度和配置不高,仅能刚好满足入场条件,玩家仍然可以通过策略的调整打完所有的场次。对于能够轻松完成基本要求的玩家来说,挑战“完美演出”依然具有一定难度。

【编辑:233乐园】




换一换 







































