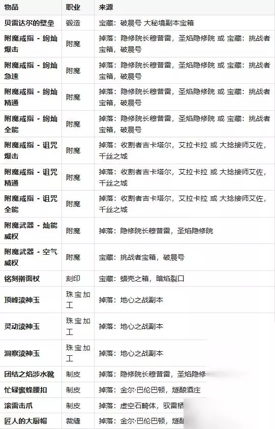
魔兽世界地心之战中不同专业的副本掉落装备是不同的,那么地心之战专业副本都掉落哪些东西呢,打开宝箱【破晨号】、【大秘境副本宝箱】就有概率获得锻造专业的装备贝雷达尔的壁垒,以下就是魔兽世界地心之战专业副本掉落一览。

【11.0地心之战攻略大全】 地心之战专业副本掉落汇总 专业副本掉落配方汇总

专业装备详细介绍 1、锻造-贝雷达尔的壁垒 物品等级:577 装备: 受到伤害有几率获得贝雷达尔的祝福,全能提高97,持续15秒。 移动到一位小队或团队成员3码附近,使其获得一部分贝雷达尔的祝福,在剩余持续时间内与其共享效果。

2、制皮-团结之焰涉水靴 物品等级:577 装备: 治疗一名盟友有几率各获得一个团结余烬。当两个团结余烬接触时爆发出团结之焰。 团结之焰使穿戴者的最高的一项次要属性提高139,另项随机的次要属性提高28。

3、制皮-忙碌蜜蜂腰扣 物品等级:577 组合: 法术和技能有一定几率在附近产生一团飘浮的火焰花粉。踏入后将收集花粉,使你的最高次要属性提高124,持续12秒。在此期间,最多2名靠近你的盟友的随机次要属性提高10,持续12秒。

4、制皮-滚雷击爪 物品等级:577 组合: 在战斗中时,闪电有几率劈向附近的位置。收集残留的闪电之球可以为你注入雷鸫之怒,使急速提高247,持续12秒。

5、裁缝-匠人的大厨帽 物品等级:577 装备唯一:头部 烹饪配饰





换一换 






























