
一、宠物魔化玩法
帝江浊气虽会让异兽堕魔失去自我意识,但若吸收得当,也能大大提升宠物的实力。这就是本次大版本新开放的宠物魔化玩法~
1、宠物魔化是什么
五周年版本更新后,将会开启宠物魔化玩法,魔化的宠物出战积攒足够魔气后,可由旅者手动【入魔】(请注意,当前仅部分拥有入魔技的宠物才能进入入魔状态,后续将逐步开放更多宠物入魔技)。开启魔化状态,宠物将释放入魔技能,还能唤出魔躯协同作战。

○ 宠物入魔开关
2、宠物如何魔化
宠物魔化需要满足2个条件:①宠物年份达到万年;②使用【帝江之触】激活魔身。

○ 激活魔身
满足以上要求后,宠物即可进入最基础的魔化阶段,解锁魔身培养。而当宠物达到五万年时,则能自动解锁【入魔】技能,并且可以消耗脂玉手动解锁第一个魔躯插槽,接入【魔躯】宠物,开启魔躯技能。(八万年可手动解锁第二个魔躯插槽)

○ 解锁魔躯插槽
魔化宠物的【魔躯】技能效果会根据接入的魔躯,获得专属效果,后续还可通过炼化魔肢提升效果、增加能力;【入魔】技能效果如下:
● 未入魔时,出战后会持续积累魔气,续满后可使用此技能入魔并将魔躯附在身上;
● 开启入魔后,获得一段时间的无敌,对周围造成伤害;
● 入魔期间,天慧招式伤害提高10%、追加暴击率提高10%、追加弱点率提高10%,解放魔躯技能和魔肢能力,同时持续消耗魔气,魔气耗尽、收回宠物、再次使用技能会结束入魔,结束入魔也会短暂无敌。

○ 入魔技能&魔躯技能
Tips:特别提醒
目前【帝江之触】只开放获取2个:
● 45级玩家完成版本主线【帝江浊世】任务奖励获得一次(【手札-广记-主线-昆仑洞开】处接取);PS:需先解锁四把神兵且角色等级达到45级后任务才会开启
● 55级玩家在豢龙氏商店可花费200脂玉购买一次(家园貔貅台可直接打开商店)

○ 任务接取
○ 豢龙氏商店-帝江之触
另外,除了可以通过主动开启魔身获得2个魔化宠物,此次的新进化兽八万年·帝江会自带魔身,想要更多魔化宠物的旅者可以考虑一下它哦~
3、魔化宠物怎么培养
宠物魔化的培养主要分为魔身、魔躯、魔肢三个部分。魔身是魔化宠物的本体;魔躯是接入魔身、在魔化期间提供增益和辅助战斗的实体存在,目前仅部分宠物开放魔躯宠功能;魔肢可作为魔躯使用,也可炼化提升魔躯技能、提供新能力。(PS:目前暂未开放魔化巨兽上的魔肢获取)

○ 魔化宠物的组成
(1)魔身培养
魔身是宠物魔化的基础,其中有2个部分需要培养,即魔化进度、魔身属性,二者的培养都离不开重要道具——转煞丹。
1)转煞丹
转煞丹是提升魔化进度和魔身属性的道具,分为6级,从1级到6级,分别对应百年魔身、千年魔身、万年魔身、三万年魔身、五万年魔身、八万年魔身时的养成需求。
旅者可在【神农鼎-宠物魔化】处制作转煞丹、查看对应配方需求。

○ 转煞丹
2)魔化进度养成
喂食转煞丹每次可提升20点魔化进度,每400点魔化进度,会自动进阶到下一年份魔身(百年→千年→万年→三万年→五万年→八万年),八万年魔身封顶。(魔化进度不会超过宠物自身年份)

○ 喂食转煞丹

○ 喂食效果
PS:喂食时,三种转煞丹效果一样,选择哪种都可以。
3)魔身属性养成
在喂食转煞丹时,除了可获得魔化进度,还可获得魔身属性。魔身属性随机获得,可能变高、变低、更换当前属性,唯有完美属性不会降低。
4)魔身培养建议
建议旅者优先提升魔化进度,等到魔化进度达到巅峰后,再开始培养魔身属性。原因有4个:
①魔化进度的每一点提升,都会增加魔气值上限,提高战斗入魔的持续时间,这在前期比少量属性提升更能提升战斗力。
②魔化进度决定了魔身属性随机范围的上/下限和属性种类,魔化进度高时魔身属性品质更好。
③魔化进度升满后,将不再会随机到魔化进度值,属性养成效率更快。
④魔化进度达到巅峰后,有几率随机到完美属性(即该条属性的数值上限),完美属性不会降低。
值得一提的是,魔身属性直接影响宠物属性面板,无论宠物是否入魔,都会获得魔身属性的加持,若魔化宠物连接血脉,旅者也可同步享受属性提升效果。
(2)魔躯培养
魔躯决定了魔化宠物魔化状态时的增益和辅助战斗效果,对战力提升极为重要。
魔躯宠物本身不需要培养,但不同年份的魔躯宠物拥有的魔躯能力槽位数量不同,万年魔躯拥有1个能力槽位,三万年魔躯拥有2个能力槽位,五万年魔躯拥有3个能力槽位。
因此,作为魔躯的宠物/魔肢宠物年份越高越好。当然,若是一时没有高年份魔躯也不用担心,魔躯随时都可以无损接入/剥离,之后再换也可以。

○ 魔躯养成预览
(3)注意事项
需要注意的是,魔化宠物接入的魔躯需要是不同名宠物。另外,魔身、魔躯都可独立培养。魔躯能力培养后,也绑定对应魔躯宠物,不会因剥离而消失,旅者可以更自由地搭配宠物魔化效果哦~
完全解锁上限的魔化宠物在入魔时,可释放最多2个魔躯技能。因此,魔化宠物不仅为宠物战斗提供了另一种发展方向,也能大大降低部分玩法的难度。
目前,宠物入魔玩法可在日常战斗、围狩图战斗、幻境挑战、吞噬变异、莽荒奇兽、驭兽对决等玩法中开启;无法在豢龙氏斗兽这类驭兽共斗模式中使用。
另外,还需要注意,只有单独出战的宠物才能入魔,蚩尤旗召唤的宠物无法入魔,驮兽宠物、器械宠物也无法入魔。

○ 驭兽爬塔可入魔
Tips:入魔注意事项
①魔化宠物的魔化能量从召唤出来开始回复,初始30秒回复满;
②入魔时间受培养度影响,初始可持续1分钟,最多可持续3分钟;
③入魔后,入魔技能需要30秒冷却,方可主动结束入魔;
④魔躯会消耗魔气,因此魔躯数量增加,会相应减少入魔状态时长。
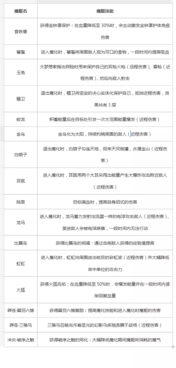
第一批开放魔躯的宠物包含了部分进化宠和部分野生宠,它们的魔躯技能如下表:

以上就是宠物魔化的基本玩法了,旅者们还有什么不懂的可以在评论区留言,更多宠物入魔玩法,欢迎前往游戏亲自体验~
