《dnf》2022年9月回归助力冒险重燃活动来袭,这次活动什么时候开始结束呢?这次活动有哪些福利呢?可能不少网友还不太清楚,为此小编下面整理了dnf回归助力冒险重燃活动网址等信息,感兴趣的话不要错过哦!

《dnf》2022年9月回归助力冒险重燃活动 活动时间:2022年9月22日维护后~2022年10月27日维护前 活动地址:点击前往 活动内容: 完成步步为赢名望指引任务领取海量45级词条lv105史诗:

新晋/回归任务全新改版,各位冒险家根据自己的名望点击各种步步为赢任务完成对应的名望提升引导,即可获取海量史诗奖励,快速赶上其他冒险家进度!


* 以上所有道具均为账号绑定。 新晋/回归玩家组队BUFF:

活动期间,各位玩家与新晋/回归玩家组队进入地下城将适用回归专用BUFF效果,当然新晋/回归玩家单人进入地下城也会适用BUFF效果,但是决斗场,街头争霸,公会擂台战不适用BUFF效果。

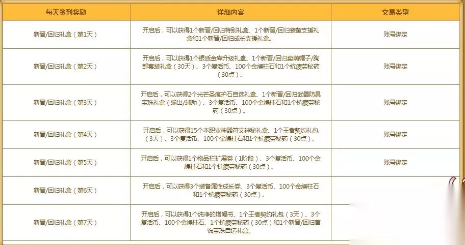
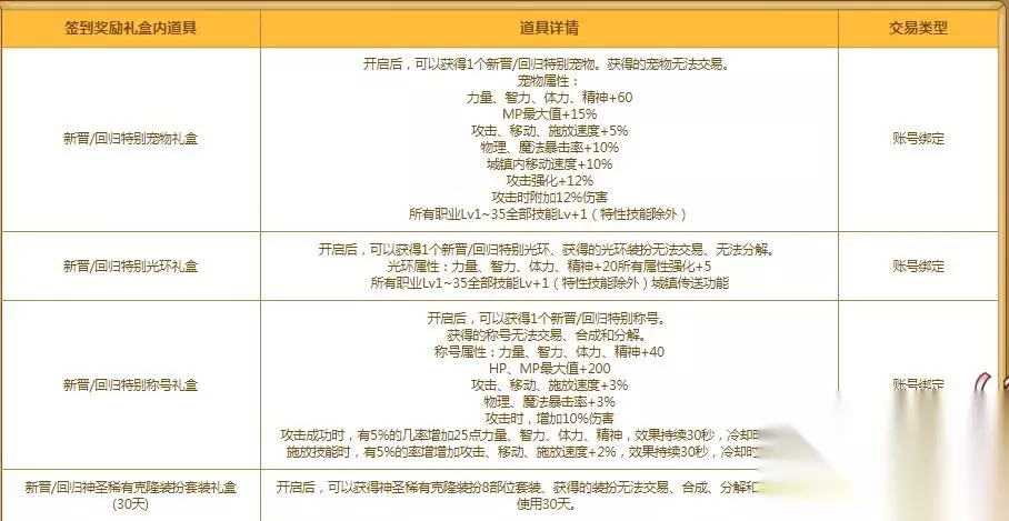
每天签到都有礼:

活动期间,新晋/回归冒险家每天签到都可以获得各种礼物,在累积签到达到一定次数后,还会获得额外奖励。(当天账号登陆之后即完成签到)





特别NPC商店:

另外在回归活动界面中还可以进入新晋/回归硬币商店,每天可以在回归活动界面中获得50个新晋/回归硬币,可以用来购买商店内道具哦~

金光爆爆特别出现:

活动期间,各位新晋/回归冒险还可以在碰到特别的奖励怪物,在Lv17及以上的推荐地下城中消耗20点疲劳值后(高级地下城消耗的疲劳值不计算),就可以在Lv110的地下城中碰到金光爆爆小兔子! 在击败金光爆爆后,会必定掉落1件属性比当前地下城难度高2级的Lv105史诗装备!(即普通难度会掉落属性Lv达到勇士难度的Lv105史诗装备,难度上限为英豪噩梦级)。 如果是与新晋/回归玩家组队的话,队伍内所有玩家都会获得史诗装备,但是队伍内新晋/回归玩家超过2人时,任意一个新晋/回归玩家触发金光爆爆,那队伍内所有的新晋/回归玩家都会扣除1次次数。 温馨提示: 以上所有奖励礼盒均将于2022年10月27日凌晨6点删除,请注意使用。 本站作为全网知名游戏攻略资讯平台,对这款游戏的攻略进行了全方面的汇总,同时其他类别的游戏攻略也都有,大家感兴趣的话可以收藏本站哦。 DNF2020活动 欲望之塔
100级版本狂欢 周周惊喜乐开杯 师徒结队 女圣职者
炽天使 异端审判者 断罪者 卢克 诞生之芽
2020春节套
鬼剑三觉
梅米特的考验 七夕活动 90史诗属性 奶妈加点 搬砖最赚钱100版本 SS史诗武器 传说地下城探险记 艾肯副本 点击查看更多2020地下城与勇士活动☟☟☟☟☟





换一换 






























