手搓强力战械、没兵也能开大打伤害
如果你是《九牧之野》老玩家,对政策这特色玩法一定不陌生。
你可能选过霸道和人硬碰硬,可能偏爱用衡道支援盟友,或者选择王道,用免费升红逆境翻盘。
S2赛季,政策玩法将迎来2.0升级
——全新兵道政策带着重塑战场的能力蓄势登场!

投石车:远距离交战必备战械

开发中进度,不代表最终效果
兵道可以在联盟领地内直接生产投石车,操控时能在安全距离持续打击敌方目标的耐久。

开发中进度,不代表最终效果
射程优势使投石车天然适合用来提前消耗敌军城池、箭塔等防守设施的血量。

开发中进度,不代表最终效果
通过兵道的政令加点,还能改造出专属投石车,使其获得更多的弹药与更快的移速。

开发中进度,不代表最终效果
攻城云梯:带来更多攻城解法

开发中进度,不代表最终效果
在攻城期间,你可以建造攻城云梯。让联盟部队直接搭乘云梯越过城墙,进入城内作战。

开发中进度,不代表最终效果
这意味着攻城不再只有正面拆耐久这一条突破路径,城池攻防博弈将变得更加立体。

开发中进度,不代表最终效果
云梯同样能通过加点进行定制化改造,提升耐久与移速,使其更具实战价值。

开发中进度,不代表最终效果
霹雳战车:首个战场冲锋单位

兵道可建造的最核心的战械是霹雳战车。

战车最多可容纳三支联盟部队,能够高速移动并碾压周围的敌方部队,持续造成伤害。

开发中进度,不代表最终效果
你可以用它切入敌阵,压低血线,再由部队跟进收割;也可以用它制造混乱,吸引火力,为战线另一侧争取突破窗口。
先利其器:没兵时也能打伤害

开发中进度,不代表最终效果
除了主动建造战械以外,当兵道入驻联盟箭塔和投石车时,还可解锁战械大招。
激活联盟箭塔的飞箭如雨技能后,能在短时间内大幅提升箭塔的输出效率,快速削减来犯敌军的血量。

开发中进度,不代表最终效果
而操控联盟投石车时,则可发动天崩地裂,远距离对范围内的敌方部队造成范围伤害。

开发中进度,不代表最终效果
两项主动技能攻防兼备,可让兵道不费一兵一卒,凭操作在战场上发挥强大的战略作用。
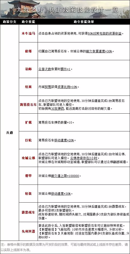
在此附上兵道政策的技能详情,希望对你备战S2有所帮助:


总而言之,兵道的核心能力是可以在战场上直接建造并操控战械。
在兵力不足时,也能进驻联盟战械发动大招,凭操作打伤害。
兵道的加入,会使你在部队之外,多出一个可操控的新变量,进而改变战场逻辑。
S2赛季即将开启,期待你用全新政策改写《九牧之野》的沙盘战场。




换一换 


































