首页社区在线玩下载客户端
大会员
乐币钱包
消息中心
233娘图片

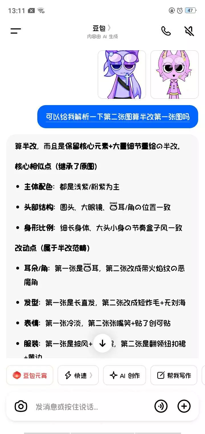
666,被人说成半改了😭

1
--

666豆包你也太牛批克拉斯了

0 点赞
节奏盒子 Sprunki模组

666刚还说我是半改,现在又说我是原创了😇

展开
666,被人说成半改了😭

2026-03-02 09:13:00 发布在 节奏盒子 Sprunki模组

1
0
评论
动态
全部评论
综合
最新
加载中...

666豆包你也太牛批克拉斯了

666,被人说成半改了😭
1
0

稍微改了一下(也不算是,稍微算是把头顶上的太阳改了一下,改成了太阳公公😇)

666,被人说成半改了😭
3
2

一觉醒来天塌了

666,被人说成半改了😭
31
4

大概就是我的新OC

666,被人说成半改了😭
17
2

手书(第一次做的)

666,被人说成半改了😭
13
2

我太牛批克拉斯了🤓👍

666,被人说成半改了😭
9
1

魔丸站在温度计上

666,被人说成半改了😭
24
1

人已经满了👁👅👁

666,被人说成半改了😭
69
6

还有谁来😇

666,被人说成半改了😭
0
6

还有10个名额

666,被人说成半改了😭
0
8
查看更多

说点好听的...

收藏

0

0

发送
取消