玩法背景
19世纪末,在这座不算太平的城市中,似是而非的线索、来路不明的书信,相互矛盾的目击者证言再加上人们无穷的想象力,滋养出了不计其数的都市怪谈和一场场模仿者的游戏,然而当游戏开始后,参与其中的人们发现,怪谈或许不仅仅是怪谈,而游戏,也不仅仅是游戏……
开放时间
每日的8:00-12:00,14:00-19:00,21:00-次日1:00
周五至周日的20:00-21:00
规则简介
玩法阵营

玩法流程

玩法简介
玩法说明
模仿者游戏
一局模仿者游戏共有10名求生者玩家参与,10名求生者被随机分为3个阵营:
6名求生者将扮演侦探团,在侦探、哨兵、治安官、猎人、香料师、锁匠、银行家、修士、演说家、拳击手中被随机且不重复地分配身份;
2名求生者将扮演模仿者,在神偷、千面人、怪盗中被随机且不重复地分配身份;
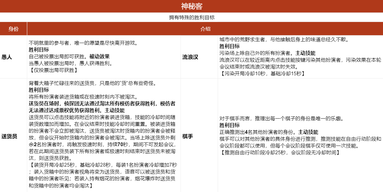
2名求生者将扮演神秘客,在愚人、流浪汉中被随机且不重复地分配身份。
模仿者狂欢
模仿者狂欢需要答题解锁,总共20道题,需要答对18道才可进行游玩
一局模仿者狂欢共有10名求生者玩家参与,10名求生者被随机分为3个阵营,相对于模仿者游戏,模仿者狂欢中可体验的身份更多:
6名求生者将扮演侦探团,随机身份池与模仿者游戏相同;
2名求生者将扮演模仿者,随机身份池在模仿者游戏的基础上新增烟火师、阴谋家;
2名求生者将扮演神秘客,随机身份池在模仿者游戏的基础上新增棋手、送货员。
阵营简介
玩家将被分成三个阵营进行游戏。
侦探团
侦探团阵营成员需要找出所有模仿者或者完成一定数量任务方可获胜。侦探团拥有人数优势,可积极进行信息交流,以便快速的找出所有模仿者。
模仿者
模仿者阵营成员拥有淘汰他人的能力。将其他阵营扮演者淘汰即可获得胜利。隐藏自己的身份,将其他阵营扮演者淘汰是获胜的关键。模仿者成员完成演绎要求后并不会增加演绎进度。
神秘客
神秘客阵营成员分别有着不同的胜利目标。无需考虑其他扮演者,完成自己的胜利目标即可获胜。神秘客完成演绎要求后并不会增加演绎进度。
投票淘汰规则
扮演者在会议自由讨论阶段可投票给其他扮演者
淘汰:同时满足以下条件的扮演者将会被淘汰。
被投票数量最高。
被投票数量大于弃票数量。
被投票数量没有与其他扮演者被投票数量相同。
突发事件
模仿者可以触发3种突发事件干扰其他扮演者的行动。
休息:休息触发后,所有扮演者将暂时无法完成演绎要求,需要每人前往寝室休息后,才能继续完成演绎要求;
破译发电:破译发电触发后,除模仿者外的所有扮演者的视野变暗且可视范围大大降低,需要任一扮演者前往电力室破译密码机进行发电,破译完成后所有扮演者的视野将会恢复;
关闭阀门:关闭阀门触发后,东沐浴间和盥洗室将会发生水管漏水事件,扮演者需要分别前往这两处位置关闭阀门才可以阻止漏水,如果75秒内扮演者未能阻止漏水,模仿者将直接获得胜利。
场景机关
电台:位于餐厅的一角,交互后可以发起紧急会议,每名扮演者仅能触发一次;
每轮经过30秒后才可以通过电台发起紧急会议
监控器:位于监控室,交互后可以获得寝室、祷告堂、花园、餐厅的监控摄像头画面;
电力机关门:餐厅西侧的两扇门为一组,餐厅东侧的一扇门与盥洗室北侧的一扇门为一组,模仿者可以控制任意一组的机关门关闭一段时间;
其他玩家可以听到关门的声音
暗道门:位于寝室、东沐浴间、娱乐室和监控室,其中寝室的暗道门与东沐浴间的暗道门连通,娱乐室的暗道门与监控室的暗道门连通,模仿者和锁匠可进入暗道门并可选择从连通的任意暗道门出去;
此外,雕刻家也会在场景中帮助所有的扮演者,召唤智慧之形可以推动扮演者进行快速移动。
雕刻家召唤智慧之形的冷却为20秒
演绎要求

阵营







换一换 













































