首页社区在线玩下载客户端
大会员
乐币钱包
消息中心
233娘图片

‍🩹

1 / 2
1
1

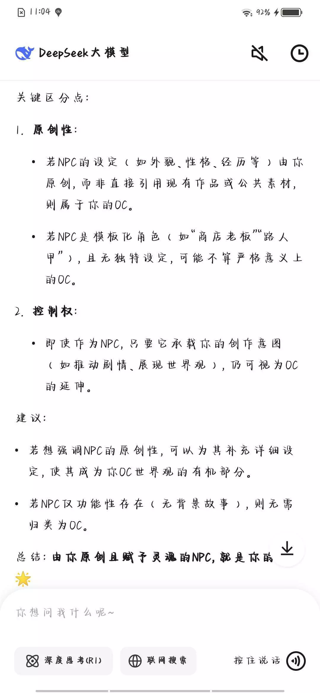
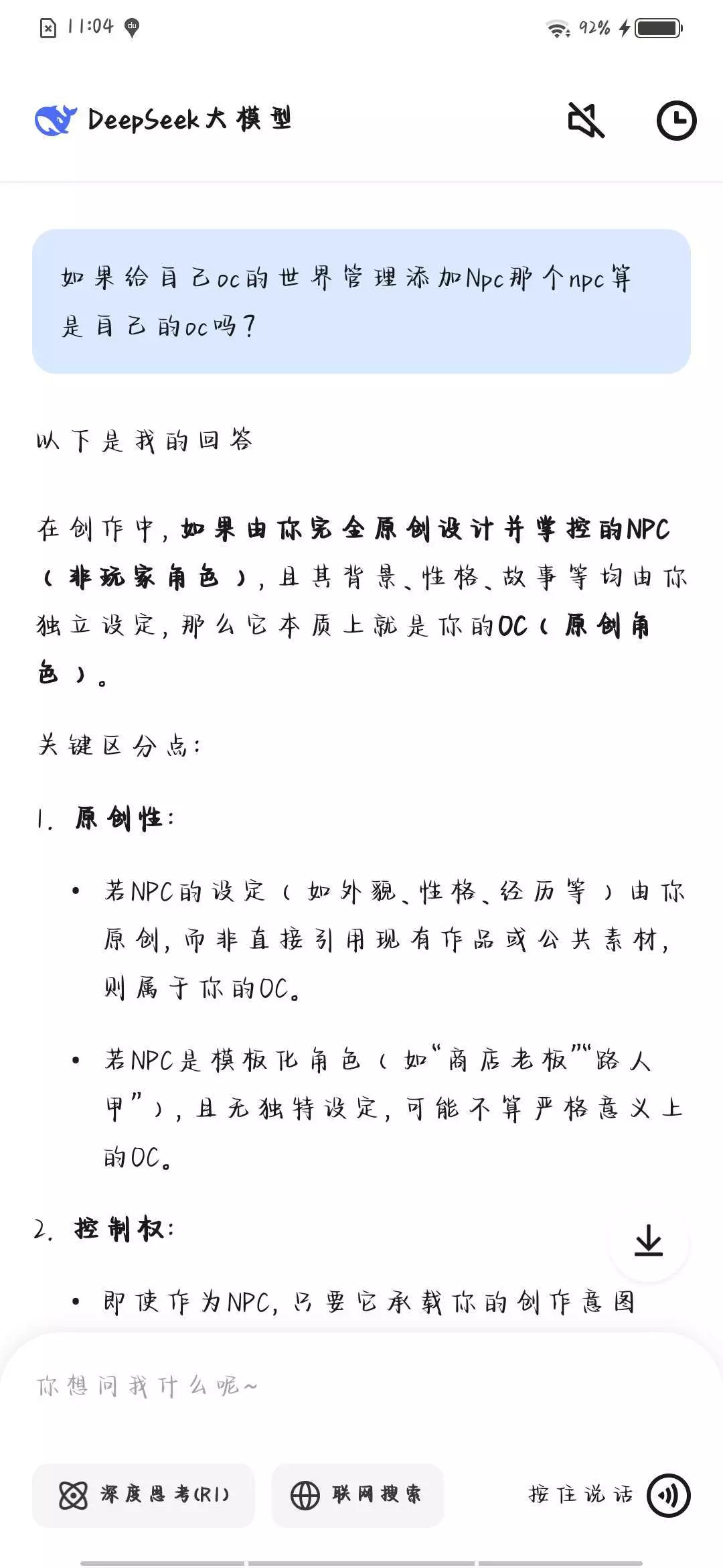
😱😱🆘不中了,我给我oc世界观添了那么多的npc全部变成oc了!??😭‍🔥

5 点赞
交友生活论坛
展开

‍🩹

2025-05-03 03:06:33 发布在 交友生活论坛

1
1
评论
动态
全部评论
综合
最新
加载中...

✨大概是沐熙在线热舞✨

‍🩹
27
1

喵喵喵 ᴖᗜᴖ

‍🩹
7
2

。 坠机了

‍🩹
26
2

😱😱🆘不中了,我给我oc世界观添了那么多的npc全部变成oc了!??😭‍🔥

‍🩹
1
1

给蚝油做的😋😋‍🆘

‍🩹
29
1

小无翼来千鸟城了🌚让大号带我上去了哈哈哈哈

‍🩹
0
1

第1次做🤓太酷了桀桀桀桀桀桀桀桀桀桀桀桀桀桀桀桀桀桀桀

‍🩹
31
2

快哉~快哉~!

‍🩹
28
1

就这么水灵灵的来到了初始岛屿🆘

‍🩹
0
0

我需要一场驱魔。。 抠的光仔做的🤓光遇?

‍🩹
39
1
查看更多

说点好听的...

收藏

5

1

发送
取消