想在博德之门3里当个不讲道理的狠人?那野蛮人绝对适合你!暴力美学、原始怒吼、一个技能劈翻一大片。今天就带大家一起看看野蛮人在升级过程中会获得哪些实用技能,帮你玩得更爽、更猛!

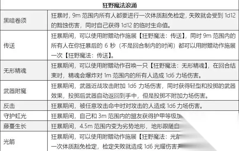
从游戏中为野蛮人职业设计的装备搭配及其核心技能机制来看,野蛮人在博德之门3中的战斗定位十分明确:他们是队伍中天然的前排坦克与伤害承受者。拥有高额的生命值池以及诸多减伤手段,让他们可以站在敌人面前长时间作战,而不轻易倒下。 虽然野蛮人的护甲等级(AC)普遍偏低,但他们通过“狂暴”状态获得的抗性效果可以有效减免来自敌人的物理伤害,进一步提升了他们的生存能力。这使得野蛮人特别适合担任吸引敌人火力、冲锋陷阵的角色。他们的存在可以有效分担队伍中其他脆皮职业所面临的压力。 值得一提的是,如果玩家选择的是“狂野魔法”这一子职业,那么在狂暴状态下会触发各种随机的魔法效果。这些效果可能会在战斗中带来不小的变数,有的甚至可能影响战局走向。需要注意的是,不同版本的狂野魔法机制可能略有差异,具体效果建议结合游戏当前版本或补丁说明进行确认。








换一换 





























