《地下城与勇士》的世界里,勇士们为了追求力量和荣耀,不断地探索和挑战。而“黄金黑暗之眼灵能碎片”作为一种珍贵的资源,成为了他们提升实力的关键。今天,我们将揭示如何通过各种活动和副本,获得这些宝贵的碎片,让每一位勇士都能在战斗中焕发更强大的力量。 【一】吉娜陪你悠游夏日

在活动期间,玩家通关推荐地下城时会获得活动材料[天界特制度假用品],材料可以在NPC商店处兑换各类奖励,材料每天至多获得50个。

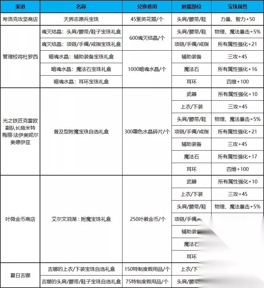
材料可兑换5个附魔宝珠与1套勋章道具,附魔宝珠属性略优于普及型附魔宝珠与艾尔文泪湖 : 附魔宝珠。

小号可以借此获取 *** 的勋章打造与防具部位的附魔打造,玩家还可以通过以下途径获取免费的附魔宝珠。

【二】异次元大盗逮捕令

在活动期间,当角色在推荐地下城中(除高级地下城)消耗满30点疲劳时,下一次进入的普通地下城中将必定出现异次元大盗,异次元大盗被击杀后会掉落5个活动材料[异次元大盗的好东西]与5~16个金绿柱石,材料可以在NPC商店处兑换各类奖励,每天至多遇见3次异次元大盗。

材料可兑换的奖励主要为刷图点数与增幅相关道具,在全勤状态下玩家能够轻松搬空商店中的全部奖励。

小号可以借此完善增幅打造,此外增幅资源还可以通过希洛克攻坚商店与克伦特商店来获取,不渝之咏商店、巴斯泰托商店等处出售的一次性增幅器限制Lv100以下的装备使用,玩家可以先增幅100级的同部位装备,再通过铭刻功能转移至105级装备上。 【三】冒险之路新鲜开启

冒险之路新鲜开启活动已持续较长时间,在其中玩家可以使用新鲜冒险奇闻来兑换一整套的BUFF强化装备。

此外,BUFF强化装备还可以在艾尔文泪湖获得,或在NPC赛贝琳处使用[黑暗之眼灵能碎片]进行兑换,[黑暗之眼灵能碎片]可以通过NPC左侧的[代号:希望]副本获得,也可以使用冒险硬币在冒险团商店中兑换。 【四】特别快递有惊喜

在活动期间,玩家每周可以在活动页面领取1个快递包裹,包裹中包含先兆水晶、金绿柱石与Lv105普通地下城史诗装备自选礼盒等奖励,小号可以借此完善配装。

此外,玩家还可以通过NPC商店、艾尔文泪湖、加百利神秘商店、冒险团商店、畅玩任务、冒险团成就、外传任务等途径获取史诗装备,完善小号配装。 【五】阳光岛屿假期礼包

夏日礼包的收集箱能够提供三攻、力智、属强等属性加成,且为账号通用,目前仅需2000万金币即可获取一整套夏日收集箱,性价比非常高,没有新春收集箱的玩家可以积极购买。

通过参与“吉娜陪你悠游夏日”、“异次元大盗逮捕令”和“冒险之路新鲜开启”等系列活动,勇士们不仅能够获得“黄金黑暗之眼灵能碎片”,还能享受到游戏带来的无尽乐趣。每一个活动都是一次新的冒险,每一个副本都是一次新的挑战。在这个充满奇幻和冒险的世界里,勇士们将继续前行,不断地追求力量,书写属于自己的传奇故事。




换一换 





























