在DNF中旅人这个角色是一个高数据的输出角色,这个角色需要通过一定的方式来提升能力,可以从buff换装、附魔、增幅、徽章等多个方面来提升这个角色的能力,下面就给大家带来介绍。 dnf旅人养成攻略 【一】BUFF换装 核心BUFF为【斗志昂扬】 需要通过宠物、光环、技能宝珠、时装上衣、白金徽章等能提供【额外等级】的道具堆至20级。 95级传说换装装备通过副本【代号:希望】稳定获取,100级神器换装请根据自身情况更换。 深邃深渊系列为110级版本新推出的换装,目前获取手段只有通关翻黄金卡牌或者拍卖购买。原深渊之鳞换装上的等级宝珠和白金徽章可以在黑市NPC直接继承给新换装。

【二】装备附魔 查询其他过渡用附魔请善用游戏内【卡片辞典】功能。 附魔宝珠:技能攻击力>技能等级

【三】徽章 旅人的直觉之所以强于玄机弓精通是因为同成长下两者基础不一样。 比如旅人的直觉点满为10级,基础为20%。 玄机弓精通点满为10级,基础为42%。 在此之后两者每提升1级,增加2%。 对于旅人的直觉,提升1级的提升率为1.22/1.20-1=1.67% 对于玄机弓精通,提升1级的提升率为1.44/1.42-1=1.41% 所以旅人的直觉为最优解,而且即使旅人的直觉达到上限20级,基础也才40%;所以除非旅人的直觉等级溢出了,不然白金徽章和时装上衣都选旅人的直觉。

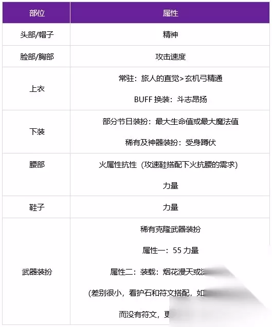
【四】时装

【五】勋章 勋章:完美守护图腾勋章,力量48,物攻30 守护珠:属性强化、暴击率、攻速、移速 【六】光环、宠物、称号

【七】其他提升 1、婚房婚戒属性 2、快捷栏装备、纹章 3、收集箱 4、冒险团等级BUFF 5、公会BUFF:常驻BUFF、训练教官BUFF 6、魔王之契约(七种BUFF):前10次地下城四维+5% 7、名称装饰卡:四维+3,三速+1%




换一换 




























