铁杆三国是一款重现经典的回合制卡牌手游,大家认知中的三国武将都会出现在其中,玩家可以选择喜欢的武将组成队伍去战斗,玩家可以从魏蜀吴三方中选择一方势力成为主公,然后招募对应势力的武将搭配阵容,现在游戏已经更新到4.0版本了,很多内容都做出了改动和升级,下面就与大家分享铁杆三国4.0吴国搭配指南,如果你喜欢玩吴国,那就一定要看完这篇攻略。

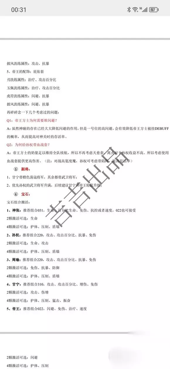
铁杆三国4.0版本吴国攻略 一、阵容组成 一号位至五号位:帝王方士(传承大乔)、甘宁、神张飞、周瑜、孙权,助阵大乔(可替换成镇卫或猛将) 根据对手不同可微调站位:孙权甘宁互换。 帝王技能学习:1蜀诸、2蜀诸、3蔡姬、4大乔 二、阵容强度分析 四个要点: 1、甘宁、孙权双C:甘宁3技有火必爆,且皮肤吃点燃层数加成;孙权半肉半输出,一攻承伤 2、帝王方士高闪避高抗暴,略追速度高于神关即可,先手去疾减伤,3攻与孙权甘宁共同承伤 3、神张顶级工具人,不吃资源,分摊保护1、2号位小伙伴,追3速给甘宁孙权加攻 4、周瑜蓝领工具人,承担点火、挂埋葬驱散降疗等脏活累活 三、培养细节 ①战法推荐:(注:相对来说,优先级从高至低) 神张:去疾、坚毅、机巧、守护、前四刚需,后四可从医术、御敌、自愈、震击、坚韧、必中、物追中任选 甘宁:去疾、物追、破甲、致命、坚毅、机巧、压制、必中或者追杀 帝王:闪避、去疾、续疗、坚毅、机巧、医术、自愈、净化或者御敌 周瑜:去疾、法追、坚毅、机巧、完杀、驱散、降疗、御敌; 孙权:去疾、法追、自守、坚毅、机巧、破甲、御敌、识破; ②天赋推荐: 神张:222323333 甘宁:11111111 (注:根据对手输出强度,可适当调整某些天赋到中间增加肉度,如一-些暴力魔) 帝王:312322332 周瑜:122222213 孙权:122122131 ③阵法星石: 1、神张星石词条:生命、防御、镇位生命、镇位防御 2、孙权星石词条:生命、攻击、谋臣生命、谋臣攻击 3、周瑜星石词条:攻击、防御、谋臣攻击、谋臣防御 4、甘宁星石词条:攻击、防御、猛将攻击、猛将防御 5、帝王星石词条:攻击、速度、方士攻击、方士速度




这就是铁杆三国4.0版本吴国的详细搭配指南了,不仅讲述了队伍的构成,还包括了很多细节方面的搭配,这样打造起来的吴国队伍才是对枪的。




换一换 































