DNF风法怎么提升?DNF逐风者是男魔法师职业的一个转职,是拿棍棒的物理百分比职业,以风系力量为基础的技巧型攻击,上手简单、技能范围大、有柔化机制、有超效率的跑图技能,是非常灵活且快乐的职业,那么DNF逐风者该怎么提升伤害和名望呢?笔者在下文给大家带来dnf逐风者养成攻略,一起来看看吧。

DNF风法怎么提升 【一】BUFF换装 核心BUFF为【流风诀】。 需通过提供【额外等级】的道具堆至等级上限,常见道具为称号、时装上衣、宠物、光环、技能宝珠、白金徽章等。 95级传说换装【深渊之鳞】系列可通过副本【代号:希望】等方式获取。 100级神器换装【深邃深渊之鳞】系列对比传说换装有额外的BUFF增加率,可与传说换装搭配触发套装效果,可通过副本获取,也可在拍卖行购买,请根据自身情况更换。 BUFF换装需要登记在“增益强化”系统中。

【二】装备附魔 查询其他过渡卡片请善用游戏内【卡片辞典】功能。 礼包宝珠选择:技能攻击力>技能等级

【三】徽章

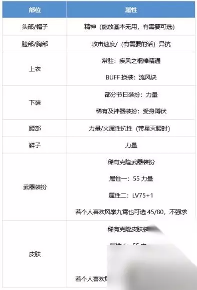
【四】时装

【五】光环、宠物、称号

【六】勋章 冒险团-勋章页可查询当前勋章属性。

新版勋章和守护珠的初始属性整合了所有旧版勋章和守护珠的属性,可通过升级继续提升。 升级方式分为三种:勋章升级、守护珠升级、勋章强化 升级所需材料为:能量核心、超导能量核心、金币 能量核心和超导能量核心主要从代号盖波加副本获取,因为盖波加难度三和难度四奖励仅相差1个扭曲次元结晶,但通关速度快非常多,可选择难度三快速通关。

其中,勋章升级和守护珠升级必定成功。 勋章品级最高为史诗级,勋章属性及升级所需材料如下:

守护珠品级不得高于勋章品级,最高为传说级,守护珠共4颗,单颗守护珠属性及升级所需材料如下:

勋章和守护珠升级消耗的金币不是太多,主要是刷材料。 但勋章强化消耗的金币较多,且可能失败。勋章强化和安全强化类似,失败不掉级并增加成功率,最高+12。一般认为+6最为经济划算,+7以上量力而行:

【七】其他提升 1、婚房婚戒属性 2、快捷栏装备、纹章 3、收集箱 4、辟邪玉 5、冒险团等级BUFF 6、公会BUFF:常驻BUFF、训练教官BUFF 7、魔王之契约(七种BUFF):前10次地下城四维+5% 8、名称装饰卡:四维+3,三速+1% 以上就是今日为大家带来的NDF详细攻略文章了,希望这篇攻略能够帮助大家,感谢大家支持233乐园。




换一换 





























