DNF魔道装备怎么搭配?DNF魔道学者是女魔法师职业的一个转职,是拿扫把的固定魔法伤害职业,她的技能伤害分布比较平均,总体偏向续航,上手比较简单,自带多个无敌技能和位移技能,角色设计可爱活泼,是高人气职业之一,那么DNF魔道学者该怎么搭配装备呢?笔者在下文给大家带来dnf魔道学者装备流派推荐,一起来看看吧。

DNF魔道装备怎么搭配 一、入门装备搭配 当前版本固定史诗装备获取难度较低,可先使用如下装备进行入门搭配。 补充说明:“大天域套装”(特效伤害流派,可在游戏内装备辞典内查看)不便于后续成长与组队,若无组队需求可考虑使用。 【推荐方案】入门空血 该方案由固定属性装备构成,胜在容易获取,作为前期的装备已经够用。其中除武器外的融合装备全部可以使用神界普通地下城材料[稀薄迷雾]进行兑换。


二、毕业装备搭配 前言:神界版本的自定义(定制史诗)进行了大放水,导致全身都有可能用到自定义史诗装备。附带的图片中有定制史诗的推荐词条,但并不是唯一解,请根据自身实际情况进行调整哦。 【方案一】TP无色流糖拍特化


天赋树推荐:

搭配说明:特化词条的加强以及新自定义的加入使得魔道的特化又提升了一波,很多小伙伴之前对神界版本还能不能玩特化存在疑问,那么这里就可以肯定的回答:请放心大胆的玩! 【方案二】带护盾的深潜手镯攻速直伤


天赋树选择:

搭配说明:攻速直伤体系的升级版。由于部分定制装备中加入了“存在保护罩时,技能攻击力增加”的属性,所以项链位置采用了该固定装备以确保进图就立刻能发动保护罩。 【方案三】同样经典的低血(半血/空血)搭配


搭配说明:在巴卡尔版本大热的低血搭配到了神界版本中也获得了一定的加强,但可惜加强程度并不如其他流派,不过仍然有着较高坦度的优势,在幽暗岛因果毁灭模式以外的副本也能带来不错的生存保障。 天赋树选择:

再说明:半血(动力导航包)搭配需要点出最后一个天赋选择才能使用魔女戒指补充cd,因此在装等总和达到神480之前不算完全体。 【方案四】又双叒叕加强的出血(异常)搭配


搭配说明:神界版本的异常增伤相关的属性移除了被击所受伤害增加,算是提高了一直被诟病的生存能力,同时也保留了极高的伤害提升上限。缺点就是需要牺牲一些速度和手感换取伤害,在舒适度上和其他搭配有一定差距。 天赋树选择:

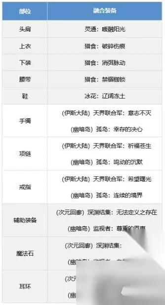
再说明:第三个天赋(神240)与深潜腰带存在冲突的问题,因此目前建议选择3-3或者3-4。 融合装备搭配建议: ①首饰融合装备 在佩戴[魔力抑制手镯]的情况下,不要使用黑龙手镯。其余情况下,选择其实没有太大的差别。魔道作为c职一般使用“黑天天”或者“黑真天”。在幽暗岛军团版本中,新的贴膜的作用没有本质差别,在相同部位上使用效果类型相近的即可。 ②特殊装备融合装备 对于魔道学者来说,考虑国服特色,提升率最大的是灵魂束缚套装和深渊结集套装。前者需要不停施放不同等级的技能以获取最大效果,因此不太推荐配合糖拍特化配装,后者伤害稍低但可以安心无脑用。缺攻速但想搭配攻速鞋的小伙伴可以考虑使用罪恶支配左槽。在幽暗岛军团版本中,新的贴膜的作用没有本质差别,在相同部位上使用效果类型相近的即可。 ③防具融合装备 目前来说,在组队环境下,雷光以外的融合装备伤害差距并不会太大,所以请按需选择,没有固定解法。譬如需要触发异常的可选猎食肩腰,需要霸体的可选暴怒鞋子,需要凑攻速的可以选择猎食下装和冰花护肩,等等。 以上就是今日为大家带来的NDF详细攻略文章了,希望这篇攻略能够帮助大家,感谢大家支持233乐园。




换一换 





























