赫卡里姆是一个高大魁梧、披坚执锐的幽魂,他的名字被符文大陆各地的人们充满惧意地低语着。他在暗影岛上巡逻着,时刻准备着对蠢得胆敢踏足这片诅咒之地的人发动奔袭。作为亡灵的先锋,赫卡里姆从黑色迷雾中奔驰而出,并在他用铁蹄践踏脚下的生灵时发出嘲讽的大笑。

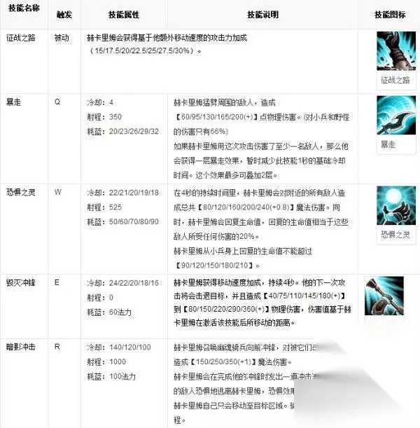
英雄技能

英雄属性 生命值:535(+95/每级) 魔法值:250(+40/每级) 攻击力:59.5(+3.2/每级) 攻击速度:0.69(2.5%/每级) 护甲:20(+4/每级) 移动速度:345 物理伤害减免:15% 生命恢复:8.9(+0.18/每等级) 魔法恢复:6.5(+0.45 /每等级) 魔法抗性:30(+1.25/每级) 暴击伤害加成:200% 射程:175 使用技巧 当你使用战争之影 【W恐惧之灵】会在周围敌人受到伤害时恢复赫卡里姆的生命值,即使这些伤害是赫卡里姆的队友造成的。在大型团战中施放这个技能,可以最大化地提升赫卡里姆的生存能力。 【E毁灭冲锋】会根据移动的距离来输出更多的伤害。试着使用【R暗影冲击】或者诸如【幽灵疾步】或【闪现】等召唤师技能来最大化此技能的伤害。 敌人使用战争之影 赫卡里姆可以凭借着恐惧之灵从附近敌人身上吸取生命值,但是不太抗揍,把爆发技能扔给他吧! 赫卡里姆的大招可以让敌人惊慌失措地逃命。在团战时尽量分散,以削弱他的战斗力。




换一换 




































