WOW7.0至高岭任务怎么做,至高岭任务做法汇总。想知道耐萨里奥的巢穴怎么做在哪里吗?想知道地底之王怎么做在哪里吗?想知道胡恩之战怎么做在哪里吗?来看至高岭任务攻略汇总吧。

至高岭地图任务路线: 任务顺序:(非固定,详下方表格) A-C-D-B-E-F(支线穿插在各主线中)该地图支线非常多且触发有先后,需规划路线。

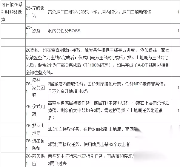
至高岭地图路线计划: 1、主线A结束后。同时接到B与C的任务,先将B的任务做到B-2搜集3个材料,然后去做主线C的路上顺路拿大气之火和暗裂水晶。 2、主线C在昨晚C-1灭火后,可先去边上狗头人洞穴门口进行Z2系列支线,完成后继续主线C。 3、主线C做到最后一步C-5后可先去Z3支线的洞穴完成支线,然后从洞穴另一端出去继续主线D。 4、在完成主线D及直线Z4后,炉石回雷霆图腾,完成D-8和C-5,营地内的支线Z6会基本全部触发,完成Z6系列除箭矢供应外的其他任务,同时过背面的桥做掉Z5系列和主线B-2的剩余一个材料,然后完成主线B(回忆系列任务),最后触发主线E。 5、在接到箭矢供应后,可自行选择时间去狩猎营地做Z7系列支线及后续Z8系列。个人建议在主线E完成后去做。












看了上边这篇《魔兽世界》7.0至高岭任务做法汇总 任务流程路线,各位玩家是否都了解相关信息了呢!找精彩好玩手机游戏请浏览233乐园。 如转载涉及版权等问题,请作者与我司联系,我司将在第一时间删除或支付稿酬。




换一换 































