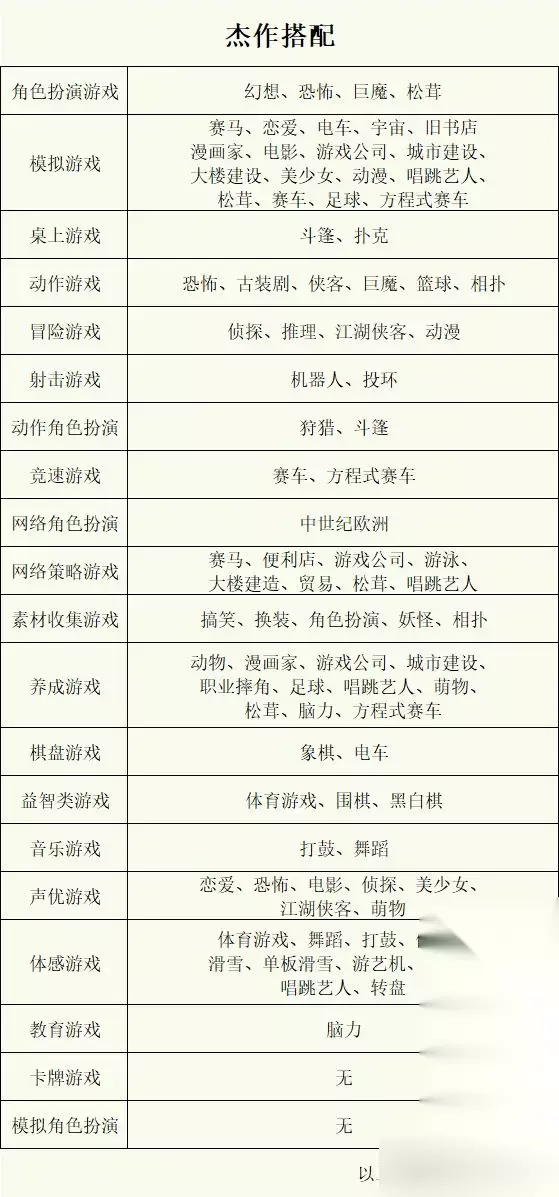
游戏开发物语中最佳杰作类型有角色扮演游戏、模拟游戏、桌上游戏、动作游戏、冒险游戏、射击游戏、动作角色扮演、竞速游戏、网络角色扮演、网络策略游戏、素材收集游戏、养成游戏、棋盘游戏、益智类游戏、音乐游戏、声优游戏、体感游戏、教育游戏、卡牌游戏、模拟角色扮演,每个不同的类型都有相应的搭配方案,下面是为大家整理的详细杰作搭配内容方案! 游戏开发物语最佳杰作搭配方案 1、角色扮演游戏:幻想、恐怖、巨魔、松茸 2、模拟游戏:赛马、恋爱、电车、宇宙、旧书店、漫画家、电影、游戏公司、城市建设、大楼建设、美少女、动漫、唱跳艺人、松茸、赛车、足球、方程式赛车 3、桌上游戏:斗篷、扑克 4、动作游戏:恐怖、古装剧、侠客、巨魔、篮球、相扑 5、冒险游戏:侦探、推理、江湖侠客、动漫 6、射击游戏:机器人、投环 7、动作角色扮演:狩猎、斗篷 8、竞速游戏:赛车、方程式赛车 9、网络角色扮演:中世纪欧洲 10、网络策略游戏:赛马、便利店、游戏公司、游泳、大楼建造、贸易、松茸、唱跳艺人 11、素材收集游戏:搞笑、换装、角色扮演、妖怪、相扑 12、养成游戏:动物、漫画家、游戏公司、城市建设、职业摔角、足球、唱跳艺人、萌物、松茸、脑力、方程式赛车 13、棋盘游戏:象棋、电车 14、益智类游戏:体育游戏、围棋、黑白棋 15、音乐游戏:打鼓、舞蹈 16、声优游戏:恋爱、恐怖、电影、侦探、美少女、江湖侠客、萌物 17、体感游戏:体育游戏、舞蹈、打鼓、健美、滑雪、单板滑雪、游艺机、排球、唱跳艺人、转盘 18、教育游戏:脑力 19、卡牌游戏:无 20、模拟角色扮演:无





换一换 






























