御怨般若是阴阳师中怨气的具象化,她散发着紫色的幽火,独特且神秘。

御魂搭配方案一:针女四件套+暴击二件套 选择理由: 针女是典型的输出型御魂,与御怨般若的技能特点完美结合。通过高速的技能施放,可以频繁触发针女的多段伤害效果,使得御怨般若在战斗中能够造成大量的群体伤害。暴击二件套的加入是为了进一步提升输出能力,确保每一击都能造成可观的伤害。 位置推荐: 2号位: 选择攻击加成,进一步强化输出能力。 4号位: 同样选择攻击加成,确保基础伤害足够。 6号位: 暴击加成,提升暴击概率,使得伤害更为可观。

御魂搭配方案二:轮入道四件套+暴击二件套 选择理由: 轮入道能够提供额外的行动机会,确保御怨般若能够多次施放技能。尤其是在面对一些较为肉盾的敌人时,轮入道的特效可以让她在短时间内多次出手,迅速压低敌人的血线。暴击二件套同样是为了增加伤害输出。 位置推荐: 2号位: 攻击加成,强化基础攻击力。 4号位: 同样选择攻击加成,进一步提升输出。 6号位: 暴击加成,确保技能伤害能够得到最大化的发挥。 技能介绍: 技能一:恨返(0火) - 这是一个快速反击技能,能够在受到攻击时迅速进行反击,并有机会造成额外的伤害。

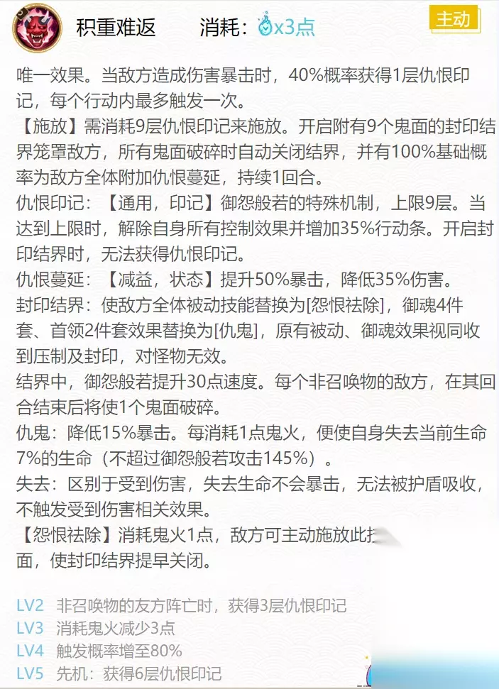
技能二:积重难返(3火) - 此技能可以对敌方全体造成伤害,并附带一定的控制效果,使其无法行动。

技能三:予愿必还(3火) - 这是御怨般若的核心技能,可以对单个敌人造成大量伤害,并有一定的概率使其陷入无法行动状态。

觉醒效果

御怨般若的觉醒效果主要集中在提升其基础属性和技能效果上,使其在战斗中更加如鱼得水。具体的觉醒效果数值可参考游戏官网或相关游戏论坛资料。




换一换 



































