阴阳师2024御怨般若御魂怎么搭配?阴阳师御怨般若是怨气的源头,周围散发着紫色的幽火,属于偏群体辅助/输出的sp式神。那么阴阳师御怨般若御魂怎么搭配?下面小编给大家带来阴阳师御怨般若御魂搭配2024,感兴趣的小伙伴一起看看吧。

《阴阳师》2024御怨般若御魂搭配攻略 方案一:针女×4,暴击×2 御魂位置: 2号位:攻击加成 4号位:攻击加成 6号位:暴击加成 点评: 荒川搭配针女走输出流,先手选择,有不俗的群体输出,可以完美发挥多段大招,正好御怨般若的结界可以封住天敌地藏。

方案二:轮入道×4,暴击×2 御魂位置: 2号位:攻击加成 4号位:攻击加成 6号位:暴击加成 点评: 搭配轮入道也是输出流,二技能对怪物pve无效,boss在御怨般若的结界里还能触发轮入道。 式神技能 技能一:恨返(0火)

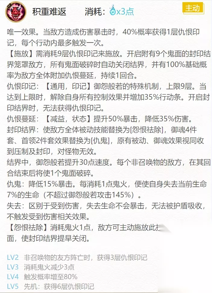
技能二:积重难返(3火)

技能三:予愿必还(3火)

觉醒效果

以上就是233乐园小编整理带来的阴阳师2024御怨般若御魂搭配攻略,更多相关游戏攻略,请关注233乐园!




换一换 



































