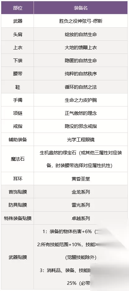
最近的版本中,dnf更新了全新的职业弓箭手,而弓箭手的其中一个转职分支是缪斯,也就是大家所俗称的奶弓了,现在有不少玩家们都在练缪斯这个职业,那下面让小编给大家推荐一下缪斯的毕业武器装备,希望能给大家带来参考。 dnf缪斯毕业武器装备搭配推荐 【1】武器 武器需要选择cp武器,贴膜选择巴卡尔武器词条buff量最高的两个即可。

【2】流派推荐 1、大众散搭功能流



2、小众自异常辅助流



3、新手大天御(不推荐作为毕业装)


4、缪斯专属回避流



注意:回避率在此版本是有用的,本搭配建议配合80级技能护石使用。 具体原理为压缩80技能冷却时间给自己和队友提供高时长回避加成。 本搭配为同时保证减伤加成,在首饰贴膜更换为黑龙系列时不建议使用蓝灵绿玉石香水带来MP恢复。 更建议更换攻击时恢复3500MP的自定义上恩特精灵上衣。 深潜迷航长裤除必带80级技能冷却缩减外,其余3词条推荐回避率,破招减伤,40或45技能范围。 辅助装备恩特精灵圣杯可根据减伤魔法石对应属性选择必带属性抗性,其余3词条推荐为回避率,暴击率+7%,所有属性强化+15;深潜迷航腕表除必带连击3次+3%回避率外,推荐其余3词条为每30秒加速,每30秒减伤,回避率8%。 回避率有75%上限,如上限请更换为暴击率+7%,所有属性强化+15等509词条或504词条。 回避率不对巴卡尔房间的地狱火或者冰龙吐息之类的地形伤害生效,请注意。 【3】自定义装备词条选择 自定义装备的4个词条均从词条池中随机出现,一件装备的词条池由通用词条、装备种类词条、专有词条组成。 【通用词条】所有自定义装备共享的词条池; 【装备种类词条】根据装备种类不同(武器、防具、首饰、特殊装备),相同种类装备共享的词条池; 【专有词条】该件装备独享的专有词条池; 词条池可在游戏内【百科辞典】中查看。奶系自定义多以BUFF量为各部位主要需求,以上述自异常搭配为例,能用且获取难度不大的蓝灵绿玉石香水就可以如下图属性:

不推荐财力与打造一般的玩家使用全身自定义。 由于自定义装备词条组合存在大量变数,且部分装备有特殊专属词条。 总结 上面便是233乐园小编给大家带来的dnf缪斯的毕业装备和武器推荐了,缪斯这个职业因为其定位的原因,所以在团本里还是很好找到自己的位置的,大家要是喜欢在团本中担任奶位的话,可以考虑去练下缪斯哦。




换一换 





























