天谕神格分析|蓝色,紫色,金色!神格怎么选?如下: 神格在游戏中是提高玩家战力的重要内容,佩戴不同的神格在各种玩法中可能会收获更好的效果。不过,面对琳琅满目的神格,大家是不是有些不太会选择呢? 今天机哥就带大家一起去了解一下神格的相关内容吧,并帮助大家做出更好的神格佩戴选择。 01神格分析 什么是神格?在游戏中,神格也是一种可以帮助我们提升战力的装备项目,每个神格都有自己的装备以及收集两种属性。 每位玩家最多可以装备四种神格,不同位置的属性加成按不同百分比依次递减,且只有前两格装备神格的被动技能才会生效。 第一格神格属性值100%生效,第二格生效70%的数值,第三格生效50%,第四格生效30%。 其他未装备神格在收集后虽然本身的装备属性值不会生效,但是由于这些神格都存在收集属性,且这方面数值会生效,因此玩家战力也会有所增长。

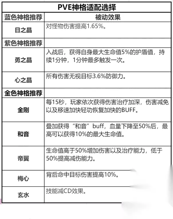
蓝色神格分析: 日之晶 收集属性:致命 获取方式:青麟镇妖、怒鳞商店、神格助力袋 评价分析:纯粹的PVE攻击型神格,很适合前期打怪。

星之晶: 收集属性:攻击&治疗 获取方式:青麟镇妖、怒鳞商店、神格助力袋 评价分析:纯PVP向的蓝品神格,用于提高装备者PVP防御能力

月之晶: 收集属性:格挡 获取方式:青麟镇妖、怒鳞商店、神格助力袋 评价分析:纯PVP向的蓝品神格,用于加强攻击伤害。

空之晶: 收集属性:攻击&治疗 获取方式:青麟镇妖、怒鳞商店、神格助力袋 评价分析:加强装备者PVP玩法中的控制能力与时间。

时之晶: 收集属性:闪避 获取方式:青麟镇妖、怒鳞商店、神格助力袋 评价分析:提高装备者PVP玩法中元素技能的伤害。

紫色神格分析: 勇之晶: 收集属性:攻击&治疗 获取方式:副本玩法、怒鳞商店、神格助力袋、摆摊,每日礼包 评价分析:提高玩家在战斗中的防御能力,虽然一分钟才触发一次,但至少能少量提高玩家生存率。
心之晶: 收集属性:生命 获取方式:商城绑玉购买、神格助力袋、每日礼包 评价分析:提高装备者伤害能力,PVP和PVE皆是如此,攻击向的神格。

生之晶: 收集属性:生命 获取方式:公会活动拍卖、摆摊、神格助力袋、每日礼包 评价分析:生之晶是一个非常神品的PVP回血神器,尤其是在单挑玩法中。通过移动就能回血,让装备者不用再担心自己残血必死的问题,拉远距离跑就完事了。

韧之晶: 收集属性:防御 获取方式:怒鳞商店、暗影心魔、青麟镇妖、摆摊、神格助力袋、每日礼包 评价分析:佩戴上韧之晶后,最大化神格效果的方式就是原地不动,能达成或者比较能达成这个条件的环境,基本上就是PVE中原地打怪或者原地拉BOSS的情况,PVP中用处不大。

魄之晶: 收集属性:攻击&治疗 获取方式:帝社商店、摆摊、神格助力袋、每日礼包、领地战商店 评价分析:适合近战职业携带并参与PVP群战玩法,配合光刃的血绽诀使用效果应该会很好。

泪之晶: 收集属性:闪避 获取方式:摆摊、商城(圣物之大宝图)、每日礼包 评价分析:针对于PVP中受到暴击伤害时,可以减少暴击伤害带来的血量上的损失,防御类的神格不过效果一般。

金色神格分析: 金刚: 收集属性:格挡 获取方式:决战云巅、摆摊、神格助力袋 评价分析:PVP和PVE都可以使用,但由于BUFF会不断变化,所以需要玩家自己掌控战斗节奏。

和音: 收集属性:闪避

获取方式:魂域之战、摆摊、神格助力袋 评价分析:半血回血,自我治疗,提高装备者存活率,PVP和PVE皆可用。 玄镜: 收集属性:致命 获取方式:生死场、摆摊、神格助力袋 评价分析:3秒不打,再扔技能伤害加强,适合收集不适合装备。

天命: 收集属性:攻击&治疗 获取方式:决战云巅、摆摊、神格助力袋 评价分析:PVP中可加强对敌人的控制。

帝翼: 收集属性:闪避 获取方式:商城(圣物之大宝图)、摆摊 评价分析:生命越高伤害和治疗能力越强,生命低则加强装备者防御能力,PVE和PVP通用神格。

玄水: 收集属性:攻击&治疗 获取方式:公会拍卖、魂域之战拍卖、摆摊、神格助力袋 评价分析:减少装备者技能CD,PVP和PVE都非常适用的神格。

梅心: 收集属性:防御力 获取方式:商城(圣物之大宝图)、摆摊 评价分析:PVE非扛伤害输出职业神器,副本输出效率大大提高。

君临: 收集属性:致命 获取方式:公会拍卖、领地战拍卖、摆摊、神格助力袋 评价分析:单人战斗时,攻击力,治疗能力,减伤能力都会提高,单挑玩法的神器。

02神格装备选择 不同神格的被动技能各不相同,因此我们针对于PVP以及PVE两种玩法的神格选择也会有所不同。 PVE神格选择:

PVE神格解析: 1、蓝色神格中只有一个日之晶是完全PVE的选择,前期没有其他品质的神格时,可以先拿着用。 2、紫色神格中勇之晶偏向防御类,心之晶偏向攻击类,不过,由于心之晶容易获取(绑玉购买),所以优先推荐心之晶以及日之晶的组合。 3、金色神格中,玄水,金刚全体适用,副本中的非拉怪职业优先考虑梅心,拉怪职业可以佩戴和音,输出以及治疗职业可以先考虑帝翼。 PVP神格选择: 在PVP中,由于不同职业的属性以及战斗方式等不同,我们在神格的选择方面也会有所不同,而且,即使是像在神耀竞技这种平衡玩家属性的玩法中,神格也是会发挥作用的。

圣堂推荐: 生之晶、韧之晶(心之晶)>星之晶、勇之晶(可替换) 圣堂推荐的是生之晶和韧之晶,虽然生之晶的移动回血和韧之晶的移动防御护盾减少有所冲突,但只要能分情况合理使用,可以同时发挥两者的效果。 韧之晶是一个移动会降低防御力的神格,在神耀竞技单挑的过程中完全在一小片区域固定打敌人不太现实,可以将韧之晶换成心之晶将强伤害。 玉虚推荐: 生之晶、心之晶>月之晶、时之晶 玉虚本身职业技能中能回血的只有星盾,但是由于技能CD较长,所以需要有生之晶保障续航能力。 月之晶可对玩家增伤,时之晶可提高职业属性伤害,这两个蓝色神格可用于替换两个紫色神格。 光刃推荐: 生之晶、月之晶>时之晶、月之晶 光刃携带生之晶的原因和玉虚一样,输出职业虽然有一定的回血能力,但是为了降低对战中回血技能不命中的情况,自己拥有回血续航能力会更好。 由于其他紫色神格不是特别契合光刃的职业特点,所以月之晶可以保留使用。另外,魄之晶和泪之晶都可以使用,不过效果没有那么好。 灵珑推荐: 生之晶(心之晶)、韧之晶>时之晶、星之晶 灵珑作为治疗职业,不管是在竞技场还是战场,治疗量都被削减过,所以需要生之晶维持续航能力。 韧之晶可以提高灵珑的保命能力,尤其是在战场上,灵珑有的时候需要原地为团战的队友进行治疗,韧之晶的保护属性很合适。 韧之晶不太适合竞技场这种需要频繁移动的对战场合,可以考虑替换成星之晶和时之晶。 流光推荐: 生之晶、心之晶>时之晶、月之晶 流光虽然也是可自我治疗职业,不过在战场或者竞技场有的时候并不一定能频繁切换暗属性和光属性,有续航能力能提高自身存活率。 心之晶可以提高流光的伤害能力,心之晶没有购买之前可以暂时用月之晶代替。 03神格碎晶与神格之力提取: 神格的进阶有两种方式,突破以及精魄修炼。 第一种突破是只要在收集了神格的前提下,再收集更多的同神格碎片,并消耗一定量的云券即可完成进阶。

第二种是通过神格碎晶直接修炼。目前已知碎晶的获取方式有青麟镇妖,怒鳞商店,园游会商店,精魄提取以及神格助力袋获取。 另外,我们还可以去世界地图上找寻神格进行提取,提取出的神格之力同样可以修炼神格,不过在提取之前,记得勾选一下需要修炼的神格。

神格每天可以提取10次,前4次可以获得额外50%的神格之力。

04目前已知神格位置: 位置:三生树下(308,426)

位置:伞村巨木(196,65)
位置:黑帝祭坛附近(1123,855)

好啦,今天有关神格的获取以及分析就说到这里,还没有开始注意神格玩法的各位记得多多留意这项内容哦~




换一换 




































