持续更新中

AI智能总结导读
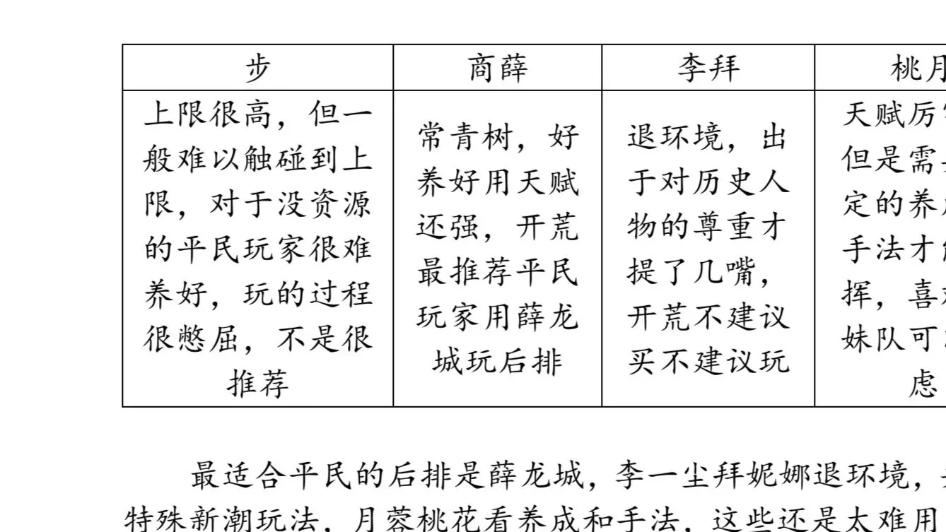
这是一篇RPG游戏《烟雨江湖》的PVE开荒内容帖,展示了步惊云、央蛮在对战李雷云、迷雾、黎山仙子等战斗中的出色表现,还呈现了步惊云的属性加点,体现出这两个角色对PVE开荒的助力,内容持续更新中。



提前祝各位大侠新年快乐,新的一年身体健康,万事如意,马到成功!

好久没玩了,卡在夜天子这里,最近换上步总,戏院一把速通,华山阵法也过了,明天出海找黎山老母

-

传奇杀手出来挨打

最后祝大家新春快乐,身体健康,蛇年大吉!

其实给不给她奶都能活

这是央蛮第一次出战,会叫哥哥的央蛮真可爱

烟雨江湖新伙伴央蛮

-
