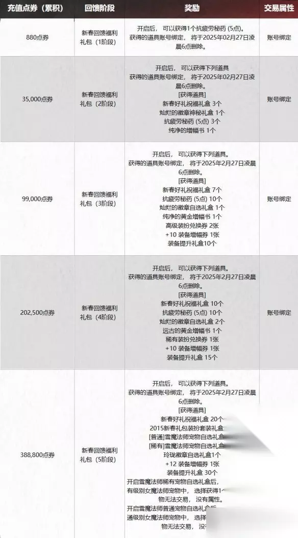
新春充值反馈活动已经开启,那么新春充点券活动内容有什么呢,活动期间玩家只要在游戏中充值点券并累计达到奖励点即可领取福利,35,000点券阶段开始都可获得【新春好礼祝福礼盒】,以下就是DNF新春充点券活动介绍2025。

【DNF2025年1月活动攻略】 DNF新春充点券活动 活动时间 2025年1月16日维护后~2025年2月27日维护前

详细介绍 1、活动期间玩家只要在游戏中充值点券并累计达到奖励点即可领取福利; 2、福利一共有5个阶段:880点券/35,000点券/99,000点券/202,500点券/388,800点券; 3、35,000点券阶段开始都可获得【新春好礼祝福礼盒】,该礼盒打开后可随机获得一种奖励。

新春礼盒道具一览



特别说明 1、活动期间,所有充值奖励只能获得1次,所有奖励的充值数一起计算。 2、本次充值活动将于2025年2月27日凌晨6点结束,有时限的充值奖励也将于2025年2月27日凌晨6点删除。




换一换 





























