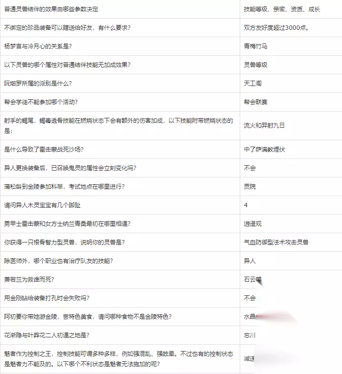
科举答题是倩女幽魂中一个有趣的活动,角色达到35级时开启,玩法分为三个阶段:科举乡试、科举会试、御前科举。每周一至周五每晚18:00参加科举乡试,每答对10道题即可获得文房四宝,有几率获得藏宝图、人参果等物品,累计答对20题即可获取答案,小编在此为大家准备了倩女幽魂手游科举答题答案大全,感兴趣的小伙伴不要错过了。 倩女幽魂手游科举答题答案大全




AI智能总结导读
倩女幽魂手游科举答题活动角色35级开启,分乡试、会试、御前科举三阶段,周一至周五18点可参加乡试,累计答对10题、20题有对应奖励,答对20题可参与周六会试。本文带来倩女幽魂手游科举答题答案大全,助力玩家答题拿奖。


大家都知道,想要在《梦幻西游三维版》中获取经验,除了固定的主线任务以及其他一些零零散散的支线任务之外,最主要的手段之一就是参加各种各样的活动了。像师门、捉鬼、科…

天龙八部手游科举应该怎么玩?天龙八部手游科举玩法解析。科举是天龙八部手游中比较经典的一项玩法,今天小编就来给大家介绍一下关于天龙八部手游科举玩法的解析。 【科举…

天龙八部手游科举应该怎么玩?天龙八部手游科举玩法解析。科举是天龙八部手游中比较经典的一项玩法,今天233乐园小编就来给大家介绍一下关于天龙八部手游科举玩法的解析…

梦幻西游手游答题器网页版地址!许多玩家都在问梦幻西游手游答题器网页版在哪!今天233乐园玉米就为大家带来梦幻西游手游答题器网页版地址,梦幻西游手游最新科举答题器…

活动时间 科举乡试:周一至周五18:00-20:00。 科举会试与科举殿试:周六18:59开始。 活动要求 等级≥30级 活动说明 明太祖洪武四年即下诏:“自今…

倩女幽魂手游科举答题器,倩女幽魂手游科举答案大全,小编为大家分享倩女幽魂科举答题答案及科举答题器,有需要的小伙伴们快来查找倩女幽魂手游科举答题答案吧!

t15_2-t15_1:11.0 标签: 灵兽 、 答题器 倩女幽魂手游科举答题器在哪下载,哪里可以查询到科举乡试殿试的题库答案呢?游戏中获得状元除了有称谓的奖…

1、强化等级可转移 有没有遇到过这样的尴尬,在低等级,打到一件极品装备。但因为是低等级的,舍不得去强化他。或者打到了个还凑合的装备,但又没那么完美,又舍不得强化…

剑侠情缘2剑歌行是一款非常好玩的武侠角色扮演类游戏,游戏中的玩法非常丰富,玩家可以在游戏中参加一些活动来获得丰富的奖励,最近很多小伙伴都想参加科举乡试,这个活动…

在梦幻诛仙手游中,科举乡试作为一项深受玩家喜爱的活动,不仅考验着玩家的知识储备,还为参与者提供了丰富的奖励。这项活动以其独特的魅力,吸引了众多玩家的积极参与。下…
