生化危机4重制版靶场全关卡打法攻略是生化危机4重制版游戏中玩家可能会遇到的一个问题,小编在这里整理了关于这个问题具体解决方法,感兴趣的小伙伴快进来看看吧!

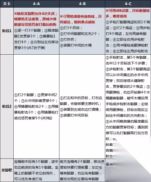
生化危机4重制版靶场全关卡打法攻略 在《生化危机4重制版》中,玩家可以根据以下攻略来完成全靶场通关:




以上内容为大家详细介绍了生化危机4重制版靶场全关卡打法攻略的攻略,总的来说这款游戏还是挺不错的,口碑也很高,至于玩家在游戏中所遇到的问题,本站都有最详细的攻略和教程,可以直接搜索查看,为大家带来更多游戏帮助。 声明:233乐园登载此文出于传递信息之目的,不代表233乐园赞同其观点或证实其描述,若侵权请来信告知,我们将及时处理。




换一换 































