在生化危机4重制版游戏中,用户们会遇到《生化危机4重制版》靶场全关卡打法介绍难点问题,而且这个问题解决方法操作有点难,但不用怕,小编这一次给大家详细的解决这个问题。

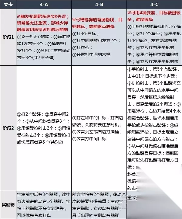
《生化危机4重制版》靶场全关卡打法介绍 在《生化危机4重制版》中,玩家可以根据以下攻略来完成全靶场通关:




不知道小编为你带来的这篇《生化危机4重制版》靶场全关卡打法介绍攻略有没有解决你所遇到的困难呢?如果没有,那么小编也感到十分的遗憾,大家可以在评论区说一说具体是哪里没能解决,233乐园小编会在后续进行改正,以便更好的为玩家服务。

导读
本文为玩家带来《生化危机4重制版》靶场全关卡打法攻略,涵盖1-A到4-C各关卡不同阶段的通关技巧,助力玩家完成全靶场通关,若攻略未解决问题可在评论区反馈。


生化危机4重制版靶场全关卡打法攻略是生化危机4重制版游戏中玩家可能会遇到的一个问题,小编在这里整理了关于这个问题具体解决方法,感兴趣的小伙伴快进来看看吧!

生化危机4重制版怎么获得无限子弹?游戏中战斗会消耗武器的弹药,但是解锁无限子弹后玩家就可以放心的应对各种敌人了,游戏难度也会大大降低,下面小编就为大家带来了《生…

生化危机4重制版专家难度猫耳全收集流程攻略

《生化危机4》作为一款经典的生存恐怖游戏,其重制版自推出以来就受到了广大游戏爱好者的热烈欢迎。玩家在游戏中经历了一系列紧张刺激的冒险后,最终将有机会返回村庄,但…


本系列视频是主包时隔两年复健视频,同时给想入坑的朋友做一个路线参考。不追求无伤,宝物全收集,打法并不是最优解,但肯定是最简单的

【233乐园攻略解读】 现在佣兵模式只要三个地图全S即可拿手砲。

生化危机4重制版杀过巨人后回去把宝藏拿了


一起来看看《生化危机4重制版》全小怪、精英、BOSS图鉴一览的图文攻略吧,最近很多玩家都遇到的问题,自己琢磨的玩家也是花费了较多的时间,为了方便各位玩家,详细的…
