DNF狂战士装备怎么搭配?DNF狂战士是男鬼剑职业的一个转职,使用的武器为太刀,攻击类型是物理固伤,技能出手快,角色速度高,擅长爆发,简单无脑又强又帅,是众多勇士选择职业的不二之选,那么DNF狂战士该怎么搭配装备呢?笔者在下文给大家带来dnf红眼装备流派推荐,一起来看看吧。

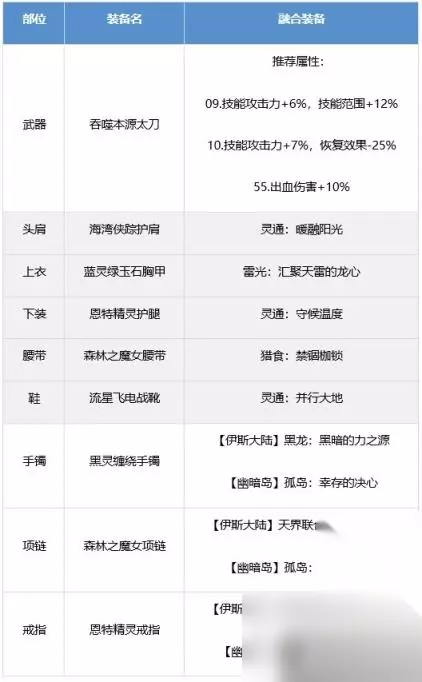
DNF狂战士装备怎么搭配 一、入门装备搭配 当前版本固定史诗装备获取难度较低,可先使用如下装备进行入门搭配。 武器考虑: 狂龙武器,需要配合范围词条触发属性,根据搭配穿戴。 邪龙武器,触发异常属性,身上异常词条大于等于3种不同可带。 冰龙武器,提供冰属性攻击等,不推荐。 CP武器,红眼专属提升太小,不推荐。 制式武器,百搭属性,首选。 觉醒武器,红眼觉醒占比一般,次选武器。 贴膜武器属性选择: 词条1:范围技攻,全流派均可用技能。(首选) 词条2:查漏补缺属性,如无法出发身上自定义属性5技攻,选择攻击时,使敌人进入感电/中毒状态10秒,攻击感电/中毒敌人是,技能攻击力+5%,如果能触发就选择一个7技攻,负面状态少可以接受的。 词条3:出血流选出血10%,非出血流选触发异常状态的。 【方案一】无自定义出血散搭流 搭配说明:传统出血流搭配,平民首选,伤害中规中矩,鞋子腰带也可换攻速鞋+火抗腰走攻速出血流。

(图片仅供参考装备图,请无视打造设置,有打造要求的会在下面写)

二、毕业向装备搭配 前言:出血散搭流派,自定义越多越好,部分3或3个半词条(搭配属强词条)也可以,再少不如常规ss搭配。 【方案一】9自定义出血散搭流 搭配说明:T0主流搭配,放弃攻速鞋搭配更多的自定义,cd速度比以前攻速流慢了些。自定义异常属性在3种以上可换邪龙武器。异常触发够的也可以换狂龙武器,耳环也把一个词条洗成范围的。这条伤害高但是三速很慢,建议搭配组队奶妈女气功改善手感。 注:贴膜根据自身情况自由变化,上衣不带攻速鞋子不需要堆攻速了也可以换成暴食上衣,护腿也可换灵通等,贴膜可灵活调整。

装备名(自定义史诗装备词条详见上图):


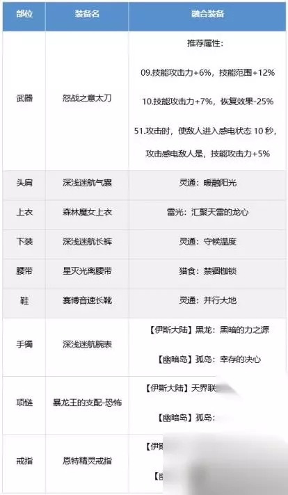
【方案二】8自定义出血护罩散搭流 搭配说明:主流搭配,放弃攻速鞋搭配更多的自定义,cd速度比以前攻速流慢了些。使用暴龙王项链触发护盾,护肩增加技攻+速度兼得。这种搭配伤害略低方案一一点点,但是手感要强很多,多了40%的三速。更推荐使用。自定义减少,毕业更加容易 注:贴膜根据自身情况自由变化,上衣不带攻速鞋子不需要堆攻速了也可以换成暴食上衣,护腿也可换灵通等,贴膜可灵活调整。



【方案三】8自定义护盾直伤攻速流 搭配说明:主流搭配,继续走攻速流,极高的速度,带上4词条的手镯(劳力士手表),伤害也得到了保证,直接伤害爆发高,也是同样推荐搭配的流派,同时可选择平提词条更多,更加容易毕业。 注:贴膜根据自身情况自由变化,上衣不带攻速鞋子不需要堆攻速了也可以换成暴食上衣,护腿也可换灵通等,贴膜可灵活调整。



特性属性选择:2套均可


以上就是今日为大家带来的NDF详细攻略文章了,希望这篇攻略能够帮助大家,感谢大家支持233乐园。




换一换 





























