无尽噩梦6捕盗行纪怎么玩?值得氪金吗?这款探索冒险中式恐怖游戏,游戏里独自一人进行冒险修仙并且还有强力BOSS出现,去通过各种手法操作顺利通关吧,作为萌新们还有必备技巧以及氪金心得可学习哦,现在一起来看看吧~ 捕盗行纪新手入坑氪金技巧

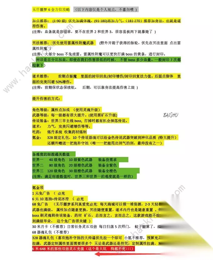
无尽噩梦6全方位攻略(以下内容仅是个人观点,不喜勿喷) 加点推荐:(1-90,级)优先加满体魄,(91-180)再加力气(181-270)推荐加身法,也就是道符伤害。 (注释:血条就是容错率,要不在世界2和世界3,很容易挨两下就暴毙了) 咒法推荐:,优先使用雷属性附魔武器(野外开箱子获得的脉轮,优先在咒法里面,点出雷属性附魔) (注释:大部分,boss不免疫雷。雷属性附魔可以更快打满,boss,的黄条,进行封印。封印是百分比扣血,即使在我们伤害很低的时候,不管,boss,多少血量。 一般封印7次都能拿下) 道术推荐:前期点驱魔,里面的封印回血/封印增伤/封印回复法力值。后面点御体里面的完美闪避,50%增伤。(注释:前期保状态保续航。后期,可以靠身法提高伤害上限)

提升伤害的方式: 角色等级:属性点加成(使用灵魂升级) 武器等级:每一级都有很大提升。(使用黑矿石升级) 传说装备:世界三非主线,boss,打掉时都有机会掉落传说。 道术:力气,完美闪避增伤等等。 吃药:炼丹系统,收集药材炼制。 氪金:328,限定礼包,10,个传说器魂可以给金色传说武器突破到神化品质(特大提升)还额外赠送一把抱朴守拙(唯--把能甩出剑气的剑,最帅没有之一) 各难度的标准通关数值 世界一40,级角色,10,级紫色武器装备没需求 世界二80,级角色,20,级橙色武器装备全紫色 装备全橙色世界三,120,级角色,30,级橙色武器(注释:满足标准数值时,世界三和世界一的难度就是一样的) 氪金项 1,元免广告,(,必充 6元10,连抽+传说冰符,(,必充 68,免广告,(无尽噩梦系列真爱党必充:每天商城可以领一堆资源,2-3,天轻松,100,多级,武器也满级。 属性加点随意更换,咒法随便重置,道术内丹也是随意重置,灯笼随便重置boss,刷灵魂刷传说装备,药材,矿石,总而言之,言而总之, 这款游戏能不能玩到满级,玩到满级毕业,这个免广告很关键) 30米月卡(不推荐)日常任务灵石双倍每日扫荡5次师门,蚊子腿算了,能省则省。68,器魂礼包(不推荐) 328,器魂礼包(喜欢抱朴守拙的大帅逼优先拉一个即可,小氪不推荐,预算充足的氪佬优先拉满,武器定制属性里面需要很多个, 无论是武器还是符咒,定制属性拉满,质变!!!6,米-648,米的那些双倍灵石充值(这个是大坑,狗都不充!!!)




换一换 































