杖剑传说:如何养成最保值?平民养成攻略

AI智能总结导读
这是《杖剑传说》的平民养成攻略,介绍了微氪必入的成长基金,还讲解了古遗物收集策略,以及角色转职、职业切换等保值养成方法,帮助平民玩家合理养成角色。


-

在《勇者斗恶龙3重制版》中可以通过刷金属史莱姆来提升等级,那么金属史莱姆在哪里刷,又该如何搭配技能呢?请看下面由“虫良”带来的《勇者斗恶龙3重制版》刷金属史莱姆…

玩诸神皇冠,前期易走弯路。其实主线按剧情推进,打不过就练级。做完主线后,优先开庄园、升城堡、养盾勇小公主、提声望。合理规划前期任务,如拜神识出神子、拉声望嫖爵位…

仙境传说RO 平民低成本的超级初学者养成攻略 第三期。 小小超初,勇闯钟楼!

-

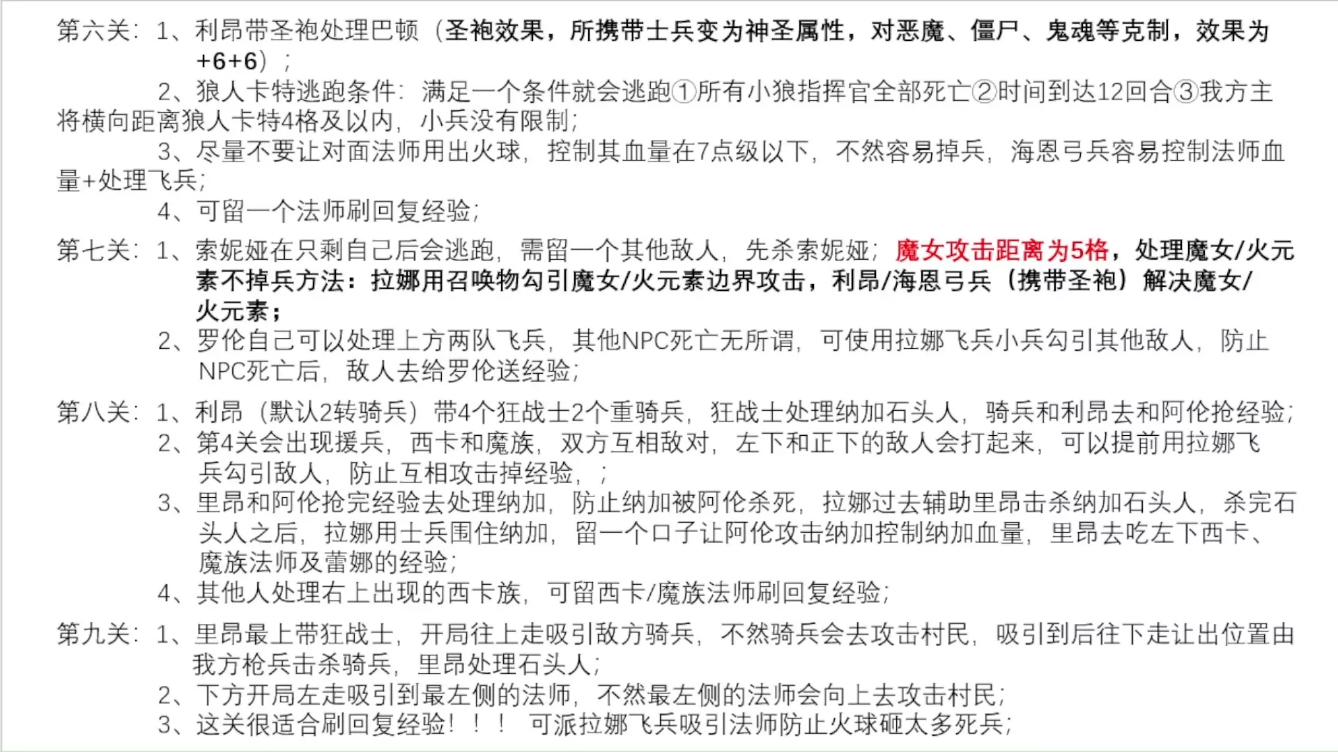
幻世录1完美攻略:第一关 弃卒 第六回合前战场上会保持2位法师和3个小兵,若不足会一直出现敌人,在第六回合时出现小兵报告情况,则改变胜利条件,此时可选打倒全部敌…

梦幻模拟战2-狮子骑士崛起一周目版正式发布 下载地址:百度贴吧-梦幻模拟战吧(不是梦幻模拟战手游吧) 作者:雨中风情 尊重原作者,禁止用于商业用途

梦想世界3手游怎么小氪?有很多的小伙伴在玩游戏的时候都想知道应该怎么氪才是最高性价比,所以今天小编就为大家带来了小氪的攻略,那有需要的小伙伴快来和小编一起看看吧…

《我叫MT:口袋守卫战》深度解析:VIP成长体系与新手充值活动全指南

浮空岛商城好物分享虽迟但到!
