dnf至尊宠物怎么获得?dnf至尊宠物是有别于普通宠物的,相对来说也比普通宠物的加成效果更加大一些,那么至尊宠物要怎么才能获得呢?下面小编就给大家带来了至尊宠物的获得方法2024,感兴趣的小伙伴快来看看吧。

dnf至尊宠物怎么获得 答:可通过抽奖来获得 至尊宠物获得方法一览2024 1、普通宠物外形一览:

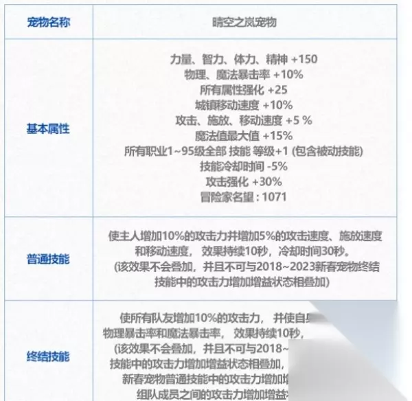
2、晴空之岚宠物属性介绍:力量、智力、体力、精神 +150,物理、魔法暴击率 +10%

3、至尊宠物外形:

4、迷你白云传令使爱莉希属性介绍:力量、智力、体力、精神 +160,物理、魔法暴击率 +10%

关于dnf至尊宠物怎么获得2024的问题解答介绍,小编就分享到这里了,希望能帮到大家。233乐园网站也会持续更新热点资讯,手游攻略等热门内容。大家喜欢的话,欢迎收藏本站哦。




换一换 


























