本次新版本带来的首个王者轻松新服——飞龙在天、伞影惊鸿也同步开启!新服直送王者12件套、打怪还能掉可交易元宝红包! 就在今天,万众期待的《刀剑online》年度新职业资料片“伞舞天下”震撼上线!刀剑首个全能新职业:青雨,闪亮登场! 本次新版本带来的首个王者轻松新服——飞龙在天、伞影惊鸿也同步开启!新服直送王者12件套、打怪还能掉可交易元宝红包! 同时,王者轻松服福利、全服福利、玩新职业青雨专属礼包等等海量福利也在今天狂奔而来!

01 全能新职业青雨,正式亮相 本月初,我们在西子湖畔特别举办了一场线下玩家见面会,这是新职业青雨面向广大玩家的首次曝光。 青雨一经公布便受到了玩家们的热烈期待,来自灵族的青雨以具有东方美学特色的伞作为武器,在青雨多样的武器伞以及服装造型的设计上,我们也特别加入了大量的国风元素,青雨持伞战斗宛如蝴蝶翩翩起舞,潇洒动人。


在青雨的技能设定上,我们做了许多创新,比如青雨独有回血的技能:修炼10阶技能“伞舞阴阳”,可让青雨在战斗中造成群体伤害的同时再快速恢复血量,用这一招即可扭转局面。

而核心的输出技能:芳华百转,有着伤害高且范围大的特点,搭配同样是青雨独有的叠buff技能:破茧成蝶,叠到第5层的芳华百转可以轻松秒人,几乎无人再有还手之力。

再加上多个用于格挡反击的技能,例如红梅绽”系列、还有用于拉开敌我距离的“林海游”“迷迭步”“浮舟千仞”等技能,让青雨兼具强大的远程攻击能力的同时,又无惧近身的攻击。


多种技能的创新,集各种优势于一身,远可攻、近可守,顺风能打、逆风能扛,这就是真正的全能职业青雨。 念念不忘,必有回响,稻米们的一切期待都将在今天惊喜揭晓! 02王者轻松服,劲爆福利即刻开启 除了全新的职业,也有全新的王者轻松服! 这是刀剑首个王者轻松服,将备受好评的王者服和轻松服叠加在一起,轻松服的休闲体验再加上王者装备上限的惊喜,双重体验!双倍快乐! ■开箱豪送12万,轻松得王者12件套 2023年11月17日至2024年2月25日,稻米们上线即可轻松获得海量“至尊宝箱”,王者轻松服中的宝箱玩法,将放出大量王者灵玉、再加上必得王者扳指/王者项链,意味着在这个区包括王者法宝、太极宠物、王者四件在内的12件王者装备基本都能轻松获得!而且在这个区,也能轻松戴上16周年~18周年护符、轻松升级、轻松获得12洞/四只耳/貔大虎/无启/7洞/梦魇/王之精魄、轻松收藏豪华宠物/坐骑/护符/精魄、轻松点经脉、轻松喂星宿!再加上鲲鹏宝箱的海量福利,实打实豪送12万战!



■打怪就能获取可交易的元宝红包 打怪还能获取可交易的元宝红包,是本次王者轻松服的创新特色之一,新服玩家完成指定任务即可获得“新服惊喜礼盒”,内含 400万可交易的元宝红包,人人都有机会获得999/888/666等随机额度元宝红包,想穷都难!



■通关兑绝版护符抢龙年限量足金挂坠 游戏道具和元宝送不停,实物奖品更不能少!11月20日至12月31日期间,等级≥90级的玩家通关禹王陵墓、临渊洞、涡劫牢、海皇殿、龙门客栈就有机会获得道具“雨灵石”,集齐36个雨灵石即可兑换2023年典藏护符:雨灵。若与新职业组队,则队伍中所有人的雨灵石掉率更高。

每个服务器前100名兑换雨灵护符的角色,可瓜分20万元宝奖励。不仅如此,我们将根据各个服务器玩家兑换雨灵护符的先后顺序,送出限量龙年足金挂坠“飞龙在天”!记住哦,雨灵护符兑换时间为2023年11月20日至2023年12月31日。 其中,王者轻松新服的奖励最为豪横,新服排名前3名每人可获得1个龙年足金挂坠“飞龙在天”20g。 新服排名第4-10名、其他正式服每个服务器的第1名、测试服的第1名,可获得龙年足金挂坠“飞龙在天”10g一份。 其他正式服每个服务器的第2-3名也可以获得龙年足金挂坠“飞龙在天”5g一份哦!

还有鲲鹏宝箱和王者锦囊等海量福利!鲲鹏宝箱,直送10000元力上限,惊世骇俗演武令牌,臻品坐骑/宠物包超级加倍!王者锦囊,含一键转生道具,解放双手;直送瑞兽白泽、护符任选包、蕴灵砂!



在神魔群侠会武获得冠军,帮主与副帮主皆可获得绑定的永久护符:舍我其谁,而且冠亚军帮会的帮众也可分别获得绑定的永久护符:傲视群雄/势如破竹。



在王者轻松服,还有大量奖励元宝和银两的福利活动,拿到你手软! VIP历史消费返还,返还大量银两 在VIP历史消费返还中,根据VIP等级可返还对应的银两,等级越高,返还越多!

帮会争雄,抢10万元宝 2023年12月9日至2023年12月17日,参与并夺得金鳞洞守护者冠军、天下第一帮、百丈渊决赛第一名的帮会均可获得10万元宝奖励,累计最高可拿到六十万元宝!

新服排行榜,抢10万元宝和极品护符 2023年12月17日时,在排行榜上物攻、元攻排名前十,以及海皇殿(天上天)难度排名前五的玩家,最高可以获得10万元宝和登峰造极·尊护符!

超级返利礼包,得19周年返利礼包 在新服庙会上架的新道具“超级返利礼包”,购买后可以获得绑定的“19周年返利礼包”,里面同样奖励满满!送双份王之精魄,3~6麒麟瑞天、惊世骇俗演武令牌、蕴灵砂等大量道具



03全服福利,全民狂欢 王者轻松新服的福利就像是一大箱子的宝藏,闪闪发光,羡煞旁人,其实全服福利也是有满满当当的诚意! 除了上文提到的正式服前三名兑换雨灵护符的玩家,可获得“飞龙在天”足金挂坠的奖励之外,下方还有一大波全服福利! 红利商店,海量红利轻松拿 11月17日至12月6日,在红利商店,还有海量红利可以轻松拿到,红利可兑换凤凰坐骑、召云葫芦、极品护腕材质、熔融火精、护符:金兔纳福、白泽之灵、貔大虎碎片等实用道具。 上线就得天降大礼包 11月17日至12月6日,上线就可以获得天降大礼包,内有:金兔纳福(15天)、新开封道具、高级念珠、高级鉴定符在内的各种道具奖励。 11月17日至12月11日,每天签到也可获得海量奖励!签到第3天、7天、15天、20天,还可各获得一个活动礼包。

每天点击打开活跃铜宝箱还可以得到1个绑定野猪愁、2000红利和1个玄冬福袋,玄冬福袋内含军师兔碎片,只需集齐45个军师兔碎片就可以合成可爱的宠物:军师兔!


组队挖宝得专属坐骑,老玩家享回流光环 11月17日至12月7日期间拥有“重归经典”或者“王者归来”状态的玩家,可邀请一位等级80级以上的玩家,进行双人组队挖宝可获得宝箱。 每次开启藏宝图两人必得1000银两,更有概率获得王者四件套任选包、王者神兵包、太极宠物包、王者法宝包、富贵大红包、富贵红包、臻品宠物包(癸卯)、臻品坐骑包(癸卯)、灵品材料任选包等奖励!

累计挖宝7次可额外获得臻品宠物包(癸卯),累计15次可再获得:臻品坐骑包(癸卯)、十八周年纪念徽章(30天)和坐骑:冬跃兔。





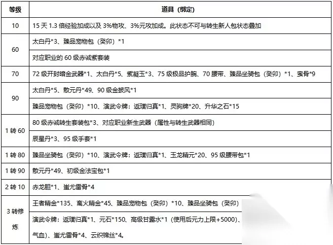
11月17日至12月7日,在“老友通缉令”名单上的玩家,只要登录游戏即可领取通缉回归锦囊,超过30天未登录游戏的80级以上玩家,则可以领取重归经典厚礼! 03老服玩新职业享专属礼包 对于坚守在老服玩新职业青雨的玩家,我们特别准备了专属福利,回馈大家。 青雨至尊礼包,得宠物包/坐骑包 老服玩家玩新职业青雨就可以前往风无机处领取青雨至尊礼包,礼包将随着角色的等级解锁相应好礼,等级越高,奖励越好! 王者精金、离火精金、臻品宠物包(癸卯)、臻品坐骑包(癸卯)、演武令牌:返璞归真等等等疯狂送!

青雨返利礼包,解锁多重好礼 老服庙将会上架青雨返利礼包,这个礼包将随着角色的战力解锁相应好礼,战力越高,奖励也越好! 大受欢迎的梦魇、坐骑:麒麟瑞天、坐骑:紫电青霜、演武凭证:惊世骇俗、王者扳指包等等,应有尽有!

除了两个大礼包,老服每个服务器前20名达到3转修炼的新职业青雨玩家,可按排名获得如下相应奖励:

同样,在物理攻击排行榜和元素攻击排行榜的前3名,且在全职业排行榜前100名内的玩家,还可再获得大量元宝和圣兽精魄的奖励。

如果首次兑换100元宝及以上数量的元宝,还可以获得大量太白丹,高级水晶念珠,高级琉璃念珠,高级菩提念珠以及金龙精元、岩龙精元,青龙胆。 不用抢,这个礼包见者有份!里面也有王者灵玉哦!礼包内含高级菩提念珠*1、高级紫晶念珠*1、高级琉璃念珠*1、傲龙之心*1、王者灵玉*1、虎啸风生(15天)!




换一换 

































