伊莉丝那令人着迷的美貌和优雅下隐藏着一个致命掠食者的残忍与黑暗的心。冷酷狡猾的她将蜘蛛之神的恩赐作为承诺,用来诱惑那些毫无戒心的人。伊莉丝已经将自己的人性换成了一些更加邪恶的东西,通过牺牲无辜的人来维持她的力量与看似永恒的青春。没人能数得清楚,已经有多少人被她抓到网中杀死并用来喂养她那永无止境的饥饿了。

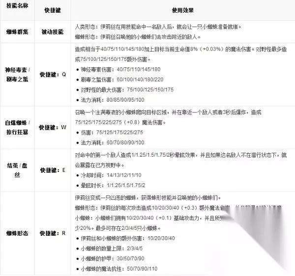
英雄技能

英雄属性 生命值:395 (+80 / 每级) 魔法值:240 (+50 / 每级) 移动速度:335/345 攻击力:47.5(+3 / 每级) 护甲值:12.5 (+3.35 / 每级) 魔法抗性:30 (+0 / 每级) 攻击距离:550/125 生命回复:4.7 (+0.6 / 每级) 魔法回复:6.8 (+0.65 / 每级) 使用技巧 当你使用蜘蛛女皇 蜘蛛形态在收割残血敌人时非常有效;人类形态的神经毒素能对生命充沛的敌人造成更多伤害。 蜘蛛形态下,小蜘蛛将会攻击被伊莉丝施放了剧毒之蜇的目标。 伊莉丝的蜘蛛形态和蛛形技能不消耗法力,可以在你想要保存法力时优先施放。 敌人使用蜘蛛女皇 在你的生命值很低时,伊莉丝的蜘蛛形态会更加危险,并且在你生命值很高时,她的人类形态会更有威胁。 盘丝将只会使伊莉丝垂直地上下移动,除非她降落到一名敌方单位身上。 盘丝的冷却时间很长。在用完这招后,伊莉丝将极易被攻击。




换一换 




































