伟大是不分体形和个头的,正如这位小个子、手持重炮的约德尔人所证明的那样。在一个充满了动荡的世界里,崔丝塔娜拒绝从任何挑战中退缩。她代表着军事专精、坚定勇气和无限乐观的顶峰。对崔丝塔娜和她的加农炮“轰隆号(Boomer)”来说,每个任务都是一次机会,用来证明英雄确实存在。

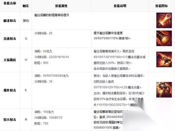
英雄技能

英雄属性 生命值542.76(+82/每级) 魔法值246.76 (+32/每级) 护甲22 (+3/每级) 射程550 (+9/每级) 攻击速度0.65 (+0.03/每级) 移动速度325 攻击力49.54(+3/每级) 生命回复6.19 (+0.65/每级) 法力回复7.205 (+0.45/每级) 魔法抗性30 攻击速度0.656 (+1.5%/每级) 使用技巧 当你使用 崔丝塔娜的巨可以让它远距离攻击目标。利用这个可以防止你的敌人靠近你。 使用火箭跳跃跳到敌人背后,然后使用毁灭射击将他们冲飞到你的友军中,但在大型团战中要小心使用这个战略。 在游戏早期使用爆炸射击可以有效防止对方治疗或使用生命药剂。 敌方使用 如果你看见崔丝塔娜在交战中激活急速射击,那么晕眩她,并且后退,直到该技能消散。 对线时远离你的小兵,减少爆炸射击所带来的附带伤害。




换一换 




































