奎因和华洛是一对精锐的游侠搭档。凭借着弩弓和利爪,他们深入敌军领土执行着祖国最为险峻的任务,小至快速侦查,大至致命刺杀。这对搭档那牢不可破的羁绊在战场中非常致命,敌方在被致盲并身中百箭之后,才会意识到与他们进行战斗的不只一人,而是两位德玛西亚的传奇。 奎因在还是小女孩的时候,就和她的孪生兄弟一样渴望着冒险。他们梦想着成为骑士,但在德玛西亚的边陲之地,有的只是安静平凡的小日子。他们还幻想着在遥远的地方百战百胜,为他们的国王赢取荣誉,并以德玛西亚的正义之名斩杀敌人。当白日梦已经不再能够满足他们的战士之魂时,他们大胆地踏上了寻找真实危机的旅程。这次旅途以悲剧收场:一个可怕的事故夺走了她兄弟的生命。悲痛万分的奎因放弃了成为骑士的梦想。 在失去至亲的周年纪念日上,奎因鼓起勇气重返了悲剧发生的地点。出乎意料的是,她在此地发现了一只受伤的德玛西亚猎鹰——这是一种罕见且漂亮的鸟类,人们都以为它们已经灭绝很久了。在奎因的照顾下,这只幼鹰恢复了元气,他们一起成长,密切的羁绊也在二者之间维系。奎因在她的这位新朋友身上找到了与她兄弟相同的气息,于是她将它取名为“华洛”,意为“勇气”。这对搭档从彼此身上寻找力量,并且一起追逐她曾经放弃的梦想。 德玛西亚的军队从未看见过像奎因和华洛这样的英雄。他们精湛的技艺很快就让他们从按部就班的同辈当中脱颖而出,但许多人仍对他们心存疑虑。就算有这样一只强大的生物在她身边,这么一个出生平凡的女孩要怎样才能躲过多年的军事训练呢?奎因和华洛在随后的一次重要任务中证明了自己,他们追踪到了一名躲过了整个德玛西亚大队的诺克萨斯刺客。当他们将刺客绳之以法后,他们也终于赢得了民族的认可和尊敬。如今他们已经成为了德玛西亚强壮和毅力的化身。奎因和华洛将共同抵抗任何企图危害他们心爱家园的威胁。 “大多数士兵只会依赖于他们的武器,很少有人能真正地与战友唇齿相依。”——奎因

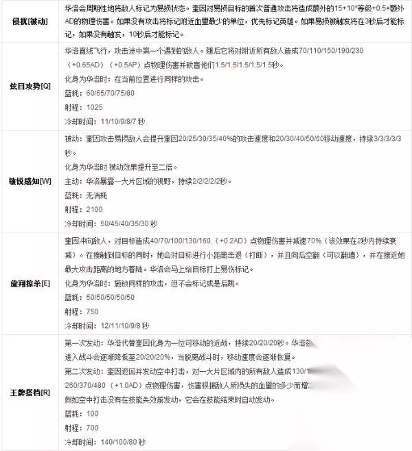
英雄技能

英雄属性 生命值:390 (+85 / 每级) 魔法值:210 (+35 / 每级) 移动速度:335 攻击力:48(+3 / 每级) 护甲值:13.5 (+3.5 / 每级) 魔法抗性:30 (+0 / 每级) 攻击距离:525 攻击速度:0.668 (+3.11%/每级) 生命回复:4.5 (+0.55 / 每级) 魔法回复:6.3 (+0.4 / 每级) 使用技巧 自己使用 华洛将优先标记那些被你攻击的敌人。他也会标记小兵,从而有助于你补刀。 【E旋翔掠杀】非常厉害,但使用的时候要特别谨慎,因为敌人可以在奎因发起攻势时攻击她。如果你背靠墙壁的话,有时也可以用【E旋翔掠杀】来跨越地形。 【R王牌搭档】有多种用法:快速穿越地图、逃离敌人的追杀、或是追杀受伤的目标。 敌人使用 在被标记后,要与奎因保持距离,这样她就不能占到便宜了。 密切注意奎因的位置。【R王牌搭档】可以招出华洛来急速穿越地图,并且发起让你意想不到的攻击。 华洛会在脱离战斗后获得巨额移动速度加成。只要对他输出伤害,就能让他的速度慢下来。




换一换 




































