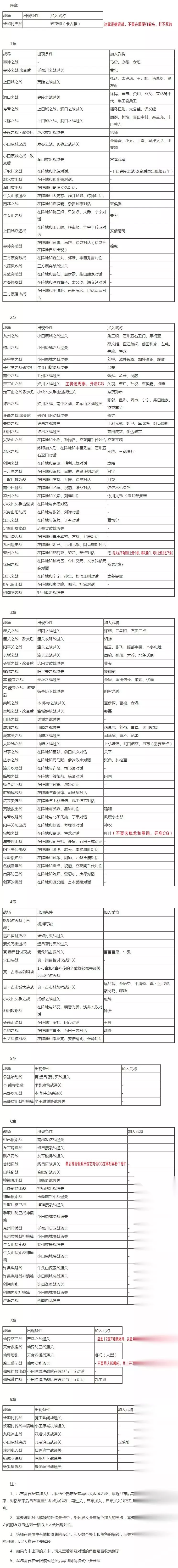
无双大蛇2终极版这款游戏中的人物角色非常多,那么所有角色的解锁方法是什么呢?下面一起来看无双大蛇2终极版全人物解锁条件一览。 无双大蛇2终极版全人物解锁条件

以上就是无双大蛇2终极版所有人物的解锁方法,希望对大家有所帮助。

AI智能总结导读
这篇内容为《无双大蛇2终极版》的全人物解锁攻略,详细列出了序章到8章各战场的出现条件,以及对应可加入的武将,能帮助玩家解锁游戏里的全部武将。


本作中不同武将分布在不同的章节,完成相应条件就能招募相应的武将,那么各武将解锁条件是什么呢,这里给大家带来了无双大蛇2终极版全人物解锁条件大全,一起来看下吧。

真三国无双5全人物解锁攻略,真三国无双5全人物呈现办法,真三国无双5怎样敞开悉数人物而且满级?,最近不少朋友在找真三国无双5全人物解锁攻略的相关介绍,小编给我们…

无双大蛇2是以突然现身的魔王远吕智所创造的异次元世界为舞台,来自“真·三国无双”和“战国无双”两系列的英杰们大显身手的策略动作游戏。很多小伙伴可能还不清楚其中的…

真三国无双5全人物解锁攻略,真三国无双5全人物呈现办法,《真三国无双5》怎样敞开悉数人物而且满级?,最近不少朋友在找真三国无双5全人物解锁攻略的相关介绍,小编给…

无双大蛇2终极版哪些武将可以解锁?在游戏中有众多不同的章节,在每个不同的章节不同的战役中会解锁不同的武将,游戏中武将是非常多的,玩家可以查看自己喜欢的角色在什么…

玩家在游戏当中想要施展出组合剂,需要注意的有两点情况。

今天给各位分享无双大蛇Z全人物攻略心得的知识,其中也会对无双大蛇z蜀国攻略进行解释,如果能碰巧解决你现在面临的问题,别忘了关注本站,现在开始吧! 1.特定武将出…

大家好,今天小编来为大家解答以下的问题,关于真三国无双5秘籍在哪输,真三国无双5的秘籍这个很多人还不知道,现在让我们一起来看看吧! 在三国群英传5中,输入秘籍需…

各位老铁们,大家好,今天由我来为大家分享真三国无双5貂蝉怎么获得,以及真三国无双5怎么得到貂蝉的相关问题知识,希望对大家有所帮助。如果可以帮助到大家,还望关注收…

在真三国无双5游戏中,大家熟知的武将都会出现,但是有很多人物都是需要满足特定的条件才能解锁的,很多玩家都没有解锁全部的人物,下面就有真三国无双5全人物解锁攻略,…
