
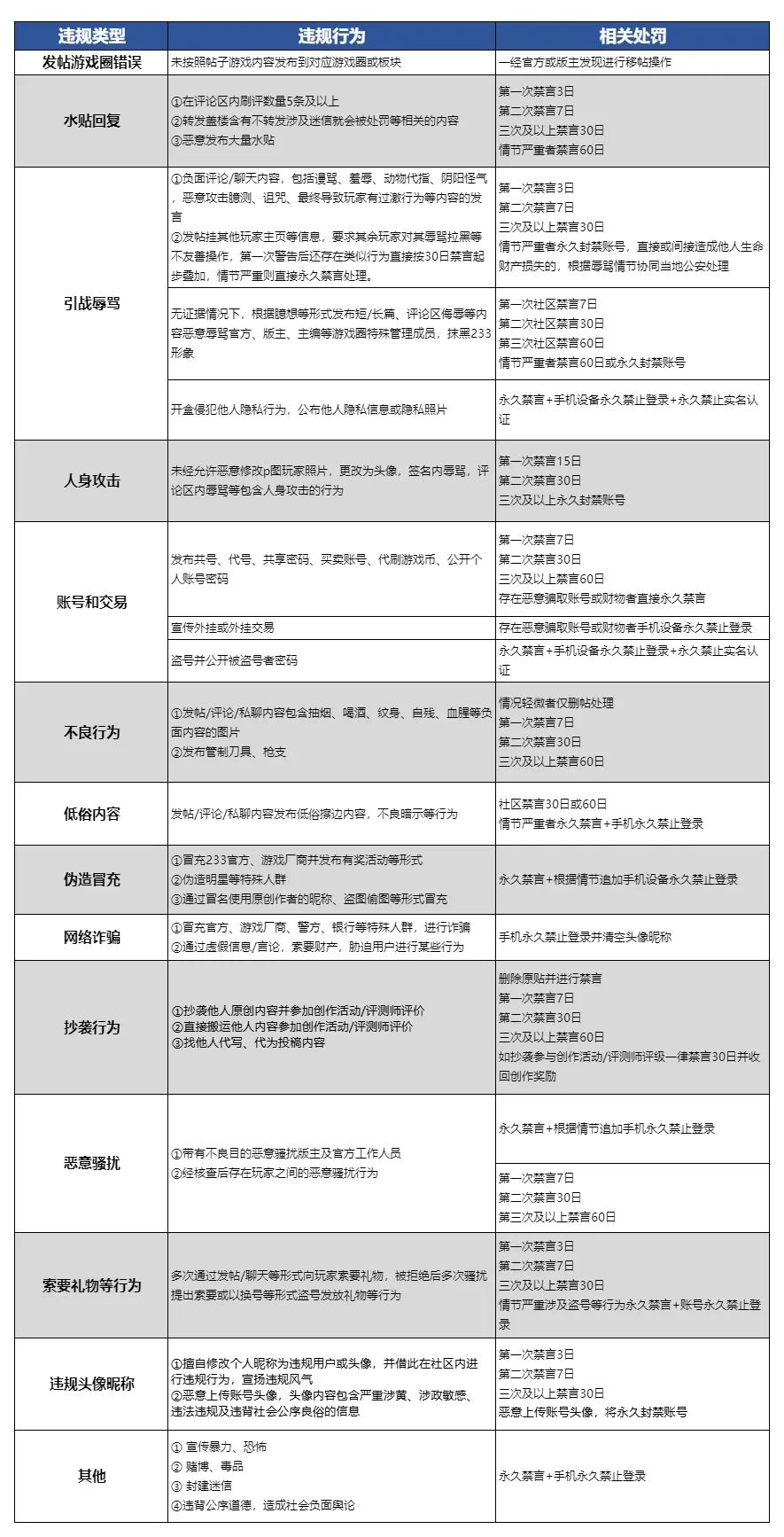
233乐园感谢每一位始终坚守社区公约、用心分享优质内容的玩家,是你们构筑了社区温暖有料的互动氛围;社区因为你们的理性发言、友善互动,让这里成为大家交流游戏、结识同好的快乐之地。我们珍视每一份有价值的分享,也深深感恩大家为维护社区环境所付出的努力!但随着玩家规模不断扩大,大量无意义水贴内容出现,不仅占用了公共交流资源,也干扰了大家获取有效信息的体验。
为还给所有玩家一个清爽、有序、有价值的交流空间,233乐园将正式加大对水贴的治理力度 —— 这不是限制大家的表达,而是为了更好地保护每一位认真分享、真诚互动的玩家权益。后续我们将严格按照以下界定标准,对各类水贴进行规范处理!





因为有每一位认真分享、用心交流的你,233乐园才始终充满温度与活力。我们希望,每一份真诚的表达都能被看见,每一份对游戏的热爱都能被传递,每一次用心的交流都能得到回应。同时我们也将持续加强对社区内容的核查处理、持续补充违规内容,所有玩家若发现相应问题也欢迎继续反馈给我们进行核实处理,一起维护友善的社区环境!




换一换 










































