亲爱的萤火虫:
萤火团队始终坚守对作弊行为“零容忍”的原则,在萤火突击官方网站建立了反外挂专页,为广大玩家创造一个健康、绿色的游戏环境,坚决维护每一位萤火虫的游戏体验!对于安装或使用外挂、宣传外挂、自动脚本、挂机/逃跑、以文字或语音侮辱谩骂、坐挂车、使用违规外设等破坏游戏平衡的违规行为进行处罚!
我们也诚挚地邀请各位玩家对可疑行为进行举报,我们将认真排查,对违规的萤火虫进行处罚!落实违规行为后,我们会定期在安全站进行违规名单的公示,给予萤火虫们及时反馈。
本期将对以下萤火虫进行处罚:对4月11日-4月15日使用外挂、坐挂车的9221位萤火虫,分别进行永久封停、封停3天处理,请各位务必谨记,远离任何形式的作弊行为,以免后悔莫及!

上下滑动查看更多图片↓↓











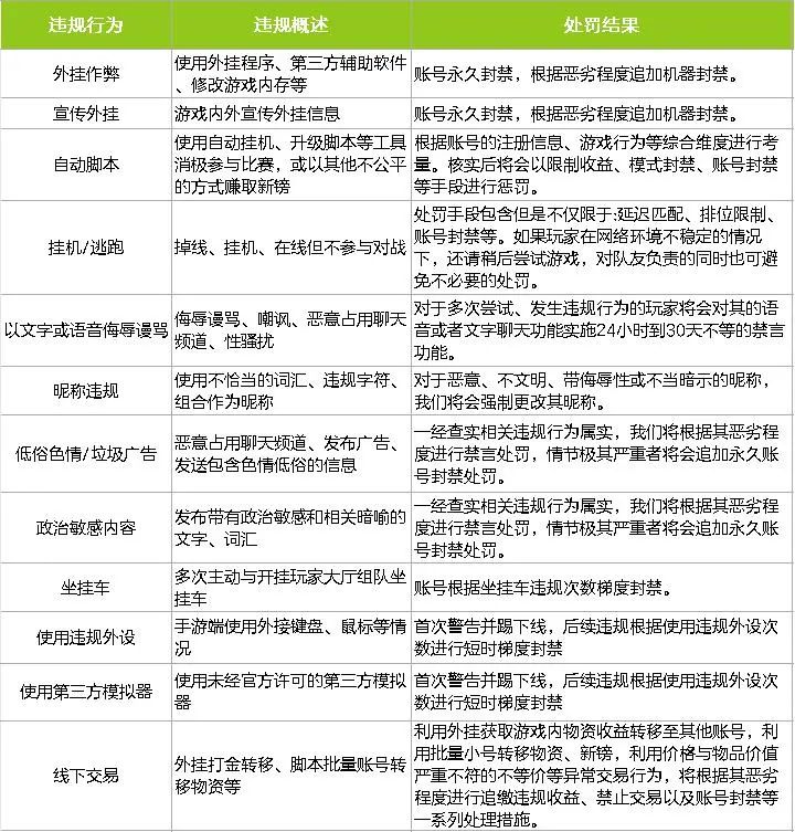
违规行为公示详细介绍了各种违规行为及定义、处罚措施,通过这个界面,萤火虫们可以清晰地了解到哪些行为是违规的,以及违规后会面临怎样的处罚。

若有萤火虫心存侥幸,企图跨越违规行为的界限,极可能会对账号造成无法挽回的损失,希望各位萤火虫能够共同遵守游戏规则,文明游戏,共同营造一个良好的游戏氛围。




换一换 










































