
=====「往世乐土」全新角色与专属刻印=====
7.6版本更新后,「瞒天乐游·曙影」将作为可选角色加入到「往世乐土」的战斗中,请舰长通过下方长图,一起查看详细信息吧~

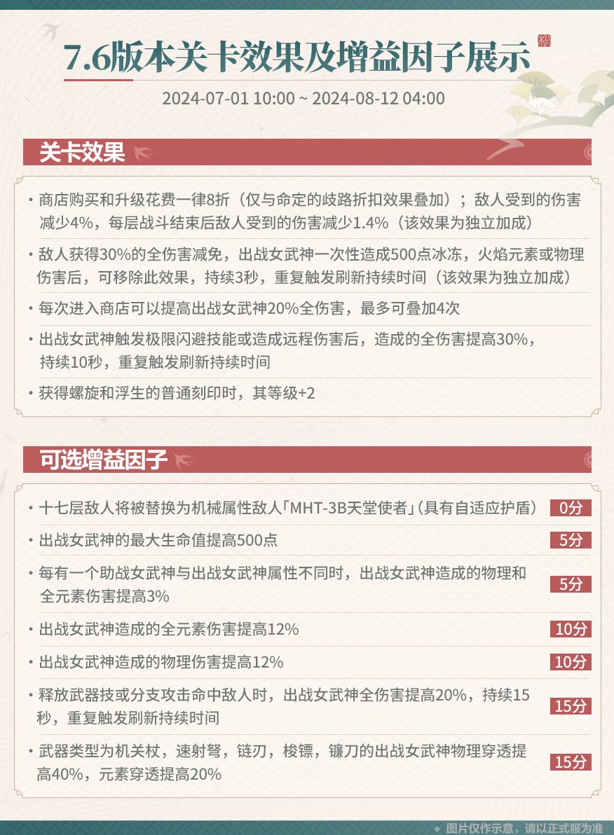
=====全新「关卡效果」与「增益因子」=====
7.6版本更新后,来访者也将在「往世乐土」中迎接全新挑战,新的关卡效果及增益因子即将到来~



犭『青墨宗』(开学去世版
回复
太好笑了,要用眼睛去仔细看。

求转发!


-

-

【往世乐土8.1一期】乐土推荐角色全流程攻略


文案:从来不卖萌的威威君 赫箩的苹果 视频制作:赫箩的苹果 数据:从来不卖萌的威威君

感谢5G友情出演
