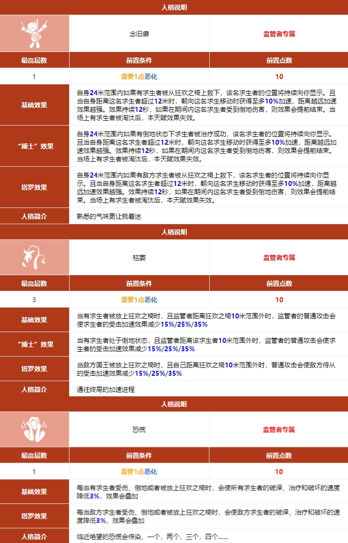
恶化系人格分支

一级人格

二级人格

三级人格

四级人格

惯性系人格分支图

一级人格

二级人格

三级人格

四级人格


导读
这是监管者天赋人格简介第一期,介绍了恶化、惯性两大系的监管者专属天赋人格,含各分支人格的前置条件、点数、效果等信息,能帮助玩家了解监管者天赋配置。




有生之年风雨兼程
回复233用户528920296
回复-

第五人格建筑师天赋怎么加点?继上一个监管者约瑟夫上线后,又有一位职业特性很鲜明的监管者来到庄园,那就是监管者建筑师巴尔克・拉帕杜拉,技能可以封墙堵路,实力非常可…

在第五人格手游中新天赋究竟怎么加点比较好呢?在第五人格手游中新天赋系统也已经上线了,天赋点也增加到120了,那么它究竟该怎么点呢?下面就来看一下吧!

第五人格小丑天赋加点2023,第五人格游戏里面,小丑是一个求生者阵营的角色,想必有很多的游戏玩家已经解锁了小丑角色,作为今年新实装的生存阵营角色,在技能强度上还…


-

第五人格的监管者或求生者,都有人格脉络(角色天赋)。通过人格等级点数(120级满级)来点亮天赋,每一个人格等级点数都至关重要!

渔女天赋加点推荐 1、天赋推荐一 底牌、挽留、耳鸣、约束、狂暴 推荐辅助特质:窥视者、闪现 此套天赋比较通用,前期可以携带辅助特质窥视者或者闪现,在中后期根据场…

2025年07月24日:在第五人格里,警觉是监管者专属的人格天赋 ,位于【掌控欲】的后继节点,需 15 点前置点数才能解锁。其基础效果十分强力:在前 3 台密码…

-
