暂无数据
AI智能总结导读
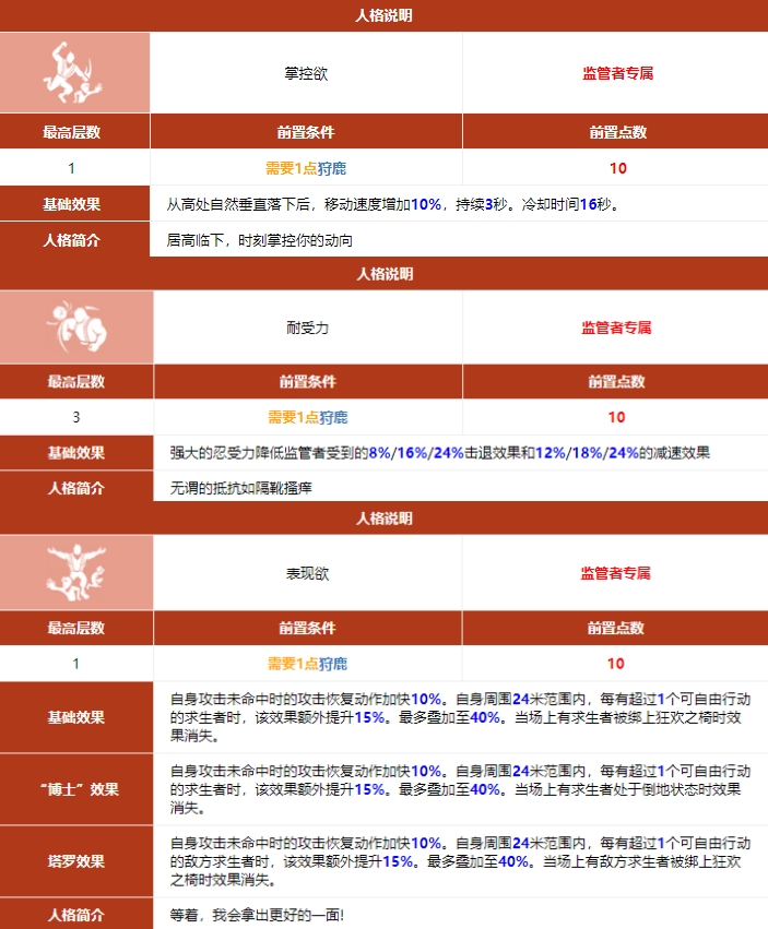
这是监管者天赋人格简介第二篇,介绍了封禁、狩鹿两大监管者专属人格分支,含各分支一到四级人格的前置条件、点数、效果等信息,能帮助监管者玩家了解天赋配置。
封禁系人格分支
一级人格
二级人格
三级人格
四级人格
狩鹿系人格分支图
素槿
可爱的小猫咪。
好奇心人格分支图
近期因游戏厂商策略调整,目前第五人格游戏有两个游戏入口。大家可以根据自己的账号情况,选择相对应的游戏入口玩到游戏…
恭喜以下访客获奖!获奖名单公示期3天,若有异议请在公示期间提出,奖励需要填写问卷领取,请获得奖励的玩家注意查收系…
尊敬的各位访客们:
奖项设置根据活动实际参与情况有所修改,恭喜以下玩家获奖!获奖名单公示期3天,若有异议请在公示期间提出,乐币以及会…
恭喜以下玩家获奖!获奖名单公示期3天,若有异议请在公示期间提出,奖励需要填写问卷领取,请获得奖励的玩家注意查收系…
恭喜以下玩家获奖!获奖名单公示期3天,若有异议请在公示期间提出,乐币以及会员奖励将在14个工作日之内发放!
恭喜以下玩家获奖!获奖名单公示期3天,若有异议请在公示期间提出,乐币以及会员奖励将在14个工作日之内发放!勋章奖…
-
恭喜以下玩家获奖!所有正确参与的玩家均获得【第五人格七周年】限定勋章,获奖名单公示期3天,若有异议请在公示期间提…
恭喜以下玩家获奖!获奖名单公示期3天,若有异议请在公示期间提出,奖励将于公示期结束后14个工作日之内发放!
逃离家暴游戏的八种结局,所有隐藏结局和隐藏彩蛋!
《我是猫》房子任务攻略合集
【8.14更新】女团版本更新,甜系酷飒双风格来袭!贝斯奏响成团序曲
第一关新手教学(记得去仓库拿枪!!!)
《甜瓜游乐场》新手攻略&制作教程合集
【必看】233乐园新春百万福利大放送活动开启!
小米su7+更多车辆召唤使用图文+视频教程(车库必须拥有一辆及以上的车!!!)
汤姆猫系列游戏合集
《我的世界》游戏内充值问题反馈流程(2026年最新版)
樱校×233捏脸首次联动服饰正式上线!
奇想是库特的良药,“格列佛”的探险仍在继续:有时他感到自己是如此巨大,以至于小矮人也能够在他的掌心跳舞,而有时自…
纺织厂的机杼之声算不上悦耳动听,但这次他听见了其中隐含交汇的幸福之音。
第五人格×非人哉联动
德国老外第一次玩第五人格!你们都太坏了!补药追我啊!!! 主播在这里:https://space.bilibil…
1.线稿(精草
全新娱乐玩法——林中童话
〖能反应抬手,那0帧起手呢〗
充值赠礼系统新增奖励档位将于3月26日维护后更新,新增奖励的游戏内效果展示送达:
来看一下这两个蠢妞怎么打医咒组合的