三角洲行动是一款以射击的玩法来打造的一款游戏,游戏之中有很多的武器,K416突击步枪基于复杂地形的改装,那么如何才能将这个武器改装?下面小编就可以为大家带来三角洲行动改装版K416突击步枪说明。 三角洲行动改装版K416突击步枪说明

【改装版K416突击步枪精基础介绍】 外观方面:这是一把黑色的改装版K416突击步枪,整体设计紧凑且富有战术感。枪身主体为黑色金属材质,枪管前端配有枪口装置,上方设有连续的皮卡汀尼导轨,可安装瞄准镜和战术设备(图中已装配一款瞄准镜和增高瞄准具)。护木部分带有散热孔,握把为黑色工程塑料材质,枪托可调节并带有托腮板,弹匣为曲线型设计,整体线条流畅,各部件布局规整,展现出典型的现代突击步枪特征,同时通过导轨系统预留了丰富的战术扩展空间。

武器代码:K416突击步枪-全面战场-6HQF9E409Q34170U2BIMC 内含配件:战斗红点瞄准镜、AR MOE后握把、K416A8长枪管组合、沙暴垂直补偿器、侵掠核心枪托、密令斜角握把、KC猎犬护木片*4、AR聚合物30发 弹匣、蜜獾小口径快拔套(黑)、多用途战术增高架、DBAL-X2紫色激光镭指、微型瞄具增高架。 【武器数据】

弹道与稳定性:改装后通过配件优化,枪械在精准度、连射稳定性和持续作战能力上全面提升,尤其适合中距离压制和快速目标跟进,弹道可控性和操作容错率显著优于基础版本。

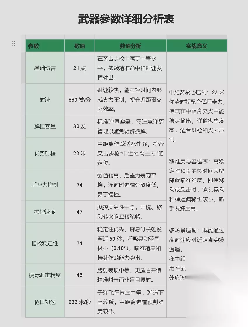
从数据种可以得出:改装K416突击步枪是一款综合性能均衡、稳定性突出的枪械,以“中距离精准压制”为核心优势。高射速与低后坐力的结合使其兼具火力密度与操控性,长屏息时间和低晃动进一步提升了持续作战能力。尽管近距离腰射和远程伤害表现中规中矩,但其泛用性和容错率使其成为从新手到进阶玩家的可靠选择,尤其适合注重“稳扎稳打、精准输出”的战术风格,是团队中中近距离火力支柱的理想武器。

适合玩家:中距离精准射击偏好者:稳定性和后坐力控制优势,适合习惯开镜瞄准、追求弹道可控性的玩家。 团队中的中近距离输出手:可承担正面火力压制、推进支援等角色,适配“突前突破”或“侧翼补枪”战术。 追求枪械综合性的玩家:均衡的射速、稳定性和射程,无需依赖极端配件即可发挥实力,适合希望“一把武器打多场景”的玩家。 不适合玩家纯近距离莽冲玩法:相比冲锋枪,机动性和腰**度无优势,近距离遭遇战需依赖反应速度和开镜时机。 远距离狙击需求者:射程和伤害限制了远距离作战能力,无法替代狙击枪或精确射手步枪的远程压制作用。 【弹道体现】
从图中可以看出,后坐力相当快小,实战起来特别好压,子弹虽然只有30颗,但是却有着冲锋枪的操纵和灵活度,伤害也比 冲锋枪足!开镜迅速。
手感与总结:改装版K416突击步枪手感稳而不拙,准中带快:高稳定性和后坐力控制让连射时枪口上跳极小,弹道密集易控,配合长屏息时长,瞄准过程顺滑不飘;中等操控速度保证开镜、转火响应灵活,880发/分的射速又能在近距离快速倾泻火力,整体兼具“精准压制”与“灵活输出”的特性,上手门槛低且上限高,无论是中距离精准点射还是近距离火力爆发,都能提供流畅易控的射击反馈。




换一换 











































