t15_2-t15_1:5.0 艾尔登法环中的战灰能够为我们的武器附加战技,帮助我们战斗,战灰大多数都可以通过在NPC或者商人处购买获得,还有一大部分可以击败粪金龟获得,例如盲击,居合等就是通过击败粪金龟获得,而碎步,风暴刃等则可以在贝纳尔NPC处购买获得,全地区的战灰详细获取方法请看往下看。

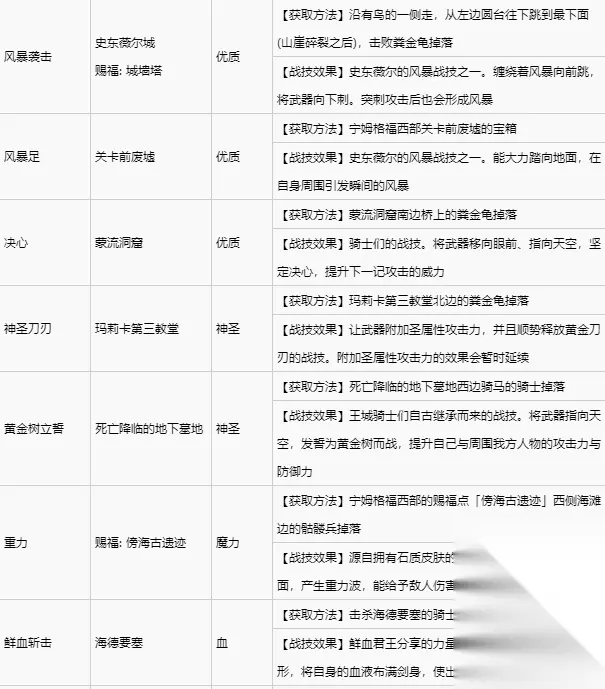
一、宁姆格福





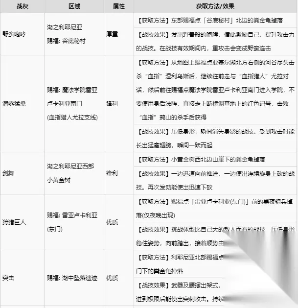
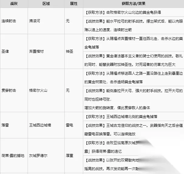
二、湖之利耶尼亚



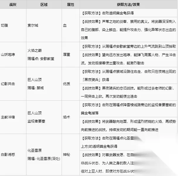
三、盖利德



四、亚坛高原




五、巨人山顶

六、地下城与天空城 1、希芙拉河

2、安瑟尔河

3、深根底层

4、逐渐崩毁的法姆·亚兹拉

七、圆桌厅堂

八、武器固有战技









以上就是艾尔登法环宁姆格福地区全战灰的获取方法了,更多艾尔登法环攻略请关注233乐园艾尔登法环专区。




换一换 































