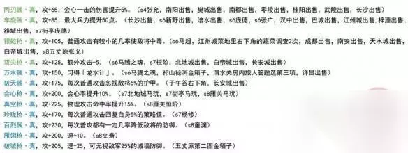
孔明传是一款备受玩家喜爱的游戏,在游戏中玩家需要不断收集和强化装备,以提升角色的实力,而在这个过程中,装备属性的整理就显得尤为重要。近日有玩家整理了一份详细的孔明传装备属性整理表,为广大玩家提供了宝贵的参考。这份整理表包含了各种装备的属性信息,帮助玩家更好地了解装备的特点和优劣,从而在游戏中制定更有效的装备策略。下面我们将为大家介绍这份整理表的内容,希望能够帮助到广大孔明传玩家。 吞食孔明传装备属性整理表 装备掉落+装备属性汇总表(点击图片可查看大图) 甲类

剑类

盾类

盔甲类

枪类

斧头类

刀类

杖类

弓箭类

关于吞食孔明传装备掉落+装备属性汇总表就为大家分享到此了,希望对大家收集各种类武器有帮助。 以上就是孔明传Steam装备的内容,阅读完本篇攻略后,希望能对各位玩家提供帮助!




换一换 

































