DNF战斗法师装备怎么搭配?DNF战斗法师是女魔法师职业的一个转职,是主要精修近身格斗为主,物理魔法皆可的职业,是一个技能范围较大,爆发速度较快,入门门槛低,生存环境适中的职业,那么DNF战斗法师该怎么搭配装备呢?笔者在下文给大家带来dnf战斗法师装备流派推荐,一起来看看吧。

DNF战斗法师装备怎么搭配 一、武器选择

需注意:目前的巴卡尔困难环境比较适合棍棒类型武器,配合新的范围贴膜和缪斯的范围加成的觉醒,棍棒的组队优势逐渐体现出来,但是如果身上存在过多的矛精通无法更换武器,也可以继续使用 二、入门装备搭配 当前版本固定史诗装备获取难度较低,可先使用如下装备进行入门搭配。 1、【低血流】



补充说明:几乎不需要任何打造门槛的套装,而且便于向低血攻速套过渡,优点是伤害容错cd都有,缺点是伤害方面不如攻速套,推荐平民玩家和新手玩家使用 二、毕业装备搭配 前言:由于神界版本完全是自定义的版本,非常非常非常的吃【词条等级】和【自定义装备】,故进阶方向只推荐往自定义方向靠拢,目前已有的装备用作过度。 需注意: ①每套搭配都会存在一定的触发条件,否则会存在一定的伤害损失,主流推荐搭配是考虑触发条件和伤害的综合平均下的相对较为优选,请根据个人需要继续进行调整 ②部分新换装贴膜可能暂未更新,目前可以使天界为主的贴膜进行过渡 1、【出血流】

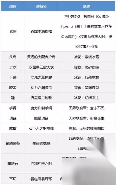
优势:伤害高,cd循环兼顾 缺点:上限不是最高【最高是红皮矛盾套。不推荐普通玩家使用】 *需注意,如果单刷需要稳定伤害就要确保除了天赋和手镯外没有任何触发出血的词条避免跟腰带产生冲突 综合评定:大多数玩家最适合的毕业套 【融合装备】



天赋选择 【伤害向】

缺点: 1.【魔法值消耗-无色小晶体】天赋若存在mp值不足时使用,无法获得技攻 2.【魔法值x保护罩】天赋不会因为【魔力饥渴】自动消耗的魔力而补充(不知后续是否会改变) 优点:如果不需要异常触发等功能性时伤害相对异常天赋更高,有护盾容错 【综合向】

缺点:【异常状态-无色小晶块】天赋会导致无色技能提前结算出血伤害导致技能吃不到出血层数增伤,单刷的时候丢伤害严重,但是组队环境下队友可以帮助叠加出血层数,可通过替换为33/34天赋来避免 优点:相对比较稳定,适合组队环境,无需太多的触发条件限制 【可替换装备】

2、【攻速直伤流】 需注意:攻速直伤套装可用于搭配特化组件的部位亏模严重,除了三速较高外,无论是伤害,cd,触发条件方面都没有优势,不推荐拿来当毕业套使用,为了稳定触发异常,武器推荐【寂灭之信棍棒】

【融合装备】



天赋选择 【伤害向】

缺点: 1.【魔法值消耗-无色小晶体】天赋若存在mp值不足时使用,无法获得技攻 2.【魔法值x保护罩】天赋不会因为【魔力饥渴】自动消耗的魔力而补充(不知后续是否会改变) 优点:如果不需要异常触发等功能性时伤害相对异常天赋更高,有护盾容错 [护盾相关]

优点:更高的容错 缺点:伤害较低 注意:建议搭配《龙王的支配——恐怖》项链 【可替换装备】

【天赋篇】 由于当前玩家进度参差不齐,难免出现前期天赋点不足缺乏选择的问题,故再次举出天赋成长路线选择 【lv1~lv119】 异常

直伤/攻速

若持有护盾量≥30%血量:

【lv240~lv479】 异常

直伤

【lv480】 异常

直伤

若缺乏异常触发

其中【lv120/lv360】的cd和技攻可以随时根据当前身上装备的cd情况进行调整,推荐角色总cd在【35%】左右,可根据个人喜好进行调整,推荐从【天赋】和【首饰贴膜】中补充 其他提升: 红皮自定义提升明显,但需要根据个人情况进行选用 灼烧破冰/mp等搭配普遍适用性不高再此不单独列举,需要的玩家可以根据个人情况选取使用 以上就是今日为大家带来的NDF详细攻略文章了,希望这篇攻略能够帮助大家,感谢大家支持233乐园。




换一换 





























