首先非常感谢玩家“梦三国丿陌生”的提供,话不多说我们马上来看看吧~ PS:图片如果看不清,记得放大看哦~











AI智能总结导读
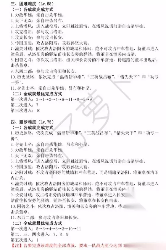
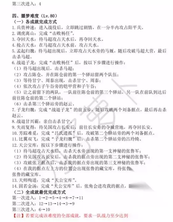
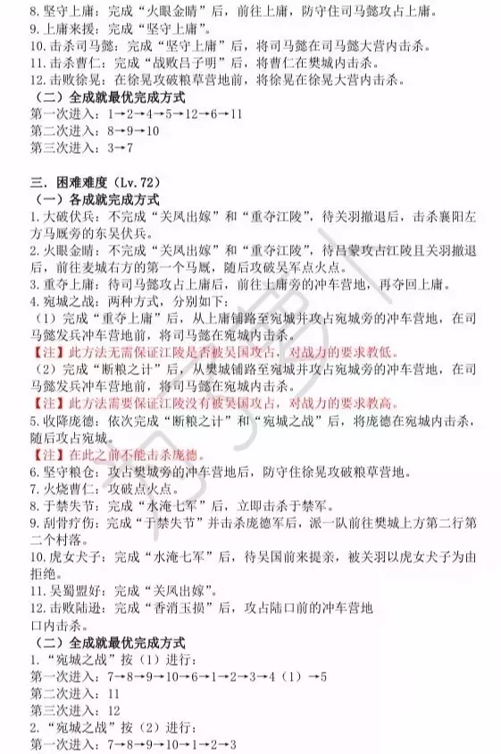
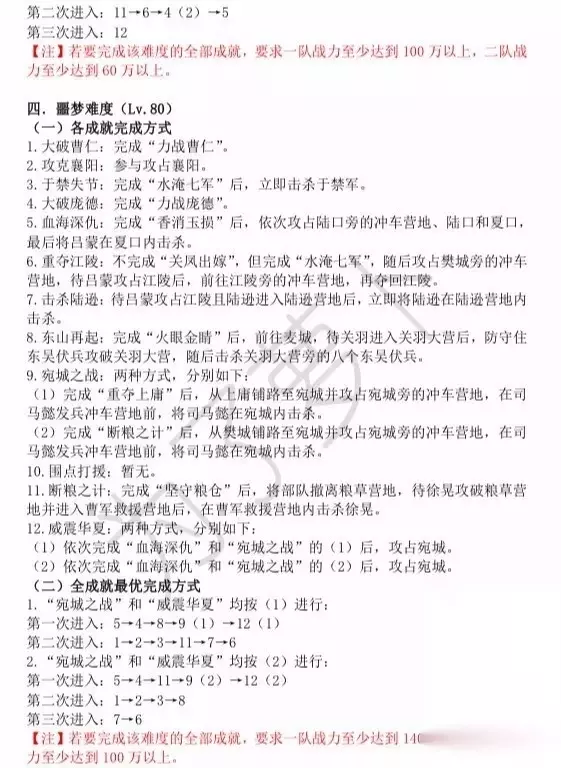
这是《胡莱三国2》的历史战役全副本成就攻略,包含襄樊之战魏蜀篇、讨伐董卓、汉中之战的简单、普通、困难、噩梦难度的各成就完成方式,以及全成就最优完成步骤,助力玩家达成相关成就。


三国历史上经典的大战不少,最广为人知的是深刻影响了历史进程的官渡之战、赤壁之战和夷陵之战三大战役,不过论参战阵容之豪华却不仅仅限于这三大战役,今天就来说一说三国…

在胡莱三国2游戏中,为玩家们提供了很多有趣的历史战役玩法,不过很多小伙伴们不太清楚要怎么完成,这里233乐园小编就为大家整理了一个胡莱三国2历史战役攻略,详细为…

1.攻克洛阳:攻占城池洛阳 2.错失天下:攻克洛阳后,孙坚会在洛阳中找到传国玉玺 3.洛阳讨贼:从虎牢关进入后,不要打高级地,翻红地一路翻到洛阳,然后进攻洛阳,…

胡莱三国2汉中之战普通难度全部成就怎么完成?胡莱三国2汉中之战普通难度全成就攻略小编已经整理好了,一起来看看都需要怎么完成吧! 1.兵贵神速―需要玩家一次性打掉…

前面解释了好感系统 如何快速刷好感 讨伐董卓 收了个小弟 结义了徐晃 大哥把我衣服带走了...我还要参加比武呢...


《要塞:十字军东征 高清版》成就获取详细指南。 新增了扩展包的成就。 不想手动解锁所有成就的玩家,最后一部分添加了自定义内容和指南,可帮助你轻松解锁大部分成就,…


匡扶汉室 北伐第一战 ! !

汉中之战(新)排行榜!如下: 大大们下午好~ 新版汉中之战挑战巨大,但仍有无数主公迎难而上突破极限,更有强者成功征服最高难度12的战役,创下最高纪录!一起来看看…
