


AI智能总结导读
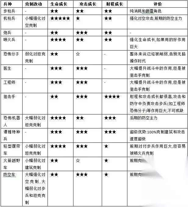
这是《红警大战》将领技能篇攻略,展示了步枪兵、灰熊坦克等多兵种的克制改动、各项成长属性及实战评价,能帮助玩家了解各兵种定位与作用,优化兵种搭配策略。


米拉奇战记950分2v2热门兵种介绍:枪兵如下: 最近玩的少懒得上分,也没写啥攻略。最近玩不少看了一眼发现玩源氏的比较多,中期枪兵很多人不会打。所以来一篇枪兵的…

一、前期必造兵种: 步枪兵: 价格低廉,用途多,容易被轻型履带车克制 炮兵: 对建筑克制良好 喷火兵: 攻击力高,建筑克制好,但是注意生命成长,否则消耗极大 火…

兵种作为《大战略》最重要的组成部分,了解兵种也就基本了解整个《大战略》的运作,瞬间可以变的高大上。 闲话少说,直接走进兵种,直击重点。 兵种主要来源是通过补给站…

三国群英传7的玩法非常丰富,兵种是很重要的一个玩法,假如你不是武将流,那么带一些靠谱的兵种是非常必要的,而且7代的部分兵种可以三次进阶,后期可以说非常变态。今天…

《挂出个三国》之兵种系统 一、兵种介绍 目前在游戏中共有十种基础兵种,他们分为步兵类、骑兵类、器械类三种类型。除此之外在游戏的后续内容里还会出现一些特殊兵种。

一、天启坦克 原版出现自任务保护苏联作战指挥实验室,遭遇战中中国可以建造,3000块一个。对地对空反建筑。名副其实的陆地坦战王。能抗住原版单个光陵塔6次攻击。血…

在《红警大战》这款战略类游戏中,玩家之间的较量不仅是操作技巧的比拼,更是战略思维的较量。合理的阵容排序和搭配对于取得战斗的胜利至关重要。本文将深入探讨如何在《红…

七雄争霸作为一款当下非常火爆的策略游戏,玩家需要熟悉每个兵种的效果和技能才可以更好的操控阵容发起进攻,具体的可以参考七雄争霸兵种大全介绍攻略。 七雄争霸兵种大全…

玩军团二1个月打到世界前250,从新人到高手游戏指南。 前言 本人war3军团老玩家,在刚玩新军团游戏时定位到白金,因为新版玩法和中国游戏模式相差很大,运营思路…

1.1.联盟介绍 1. 当玩家等级达到5级时,就可以创建或者加入联盟,跟联盟内的成员一起建设发展联盟了。 2. 玩家可以在联盟内进行联盟战斗,战斗可获得贡献、荣…
