喜欢玩激战2游侠的小伙伴都知道游侠能召唤自己抓捕的宠物出来战斗,不过那么多的游侠宠物该去什么地方抓取呢?为了帮助大家能够获得更多的宠物,这里给大家带来的激战2游侠宠物抓捕地点一览表,感兴趣的玩家快跟随小编一起来了解了解吧!

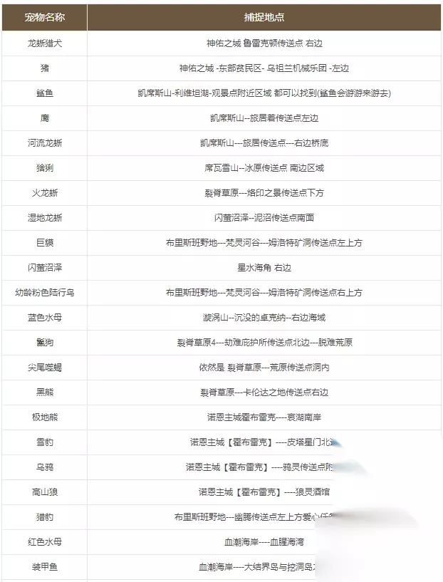
1、激战2游侠宠物地图一览表:


2、激战2游戏疑问解答 问:《激战2》如何开出纯白纯黑的染料? 答:表示要纯黑、纯白什么的,千万别开没有定色系的染料,也就是未鉴定染料。绝对是大坑,400块才出个金色光耀。推荐直接买规定色系的。 灰色系30金,能开出纯白,电一物价。本人开了3次,分别是纯白-象牙白-纯白,感觉纯白几率挺高的。 棕色系5金,能开出纯黑。本人开了4次,分别是巧克力-巧克力-象牙白-纯黑木炭。 看这个帅气的元素使,一身纯白是不是特别彰显个性,大家也迫不及待了吧,赶紧试试这位玩家的方法,如果运气好,第一次就能开到想要的了。




换一换 

























