《激战2》的游侠职业以其独特的宠物系统而受到许多玩家的喜爱。宠物不仅能够作为战斗中的有力助手,还能为玩家提供各种有用的技能和增益效果。然而,对于新手玩家来说,找到并捕捉到理想的宠物可能是一项挑战。今天,我们将为你提供一张详尽的宠物地图,展示各个宠物的抓捕地点,以及一些实用的技巧和建议,帮助你在《激战2》中成为一名出色的游侠。

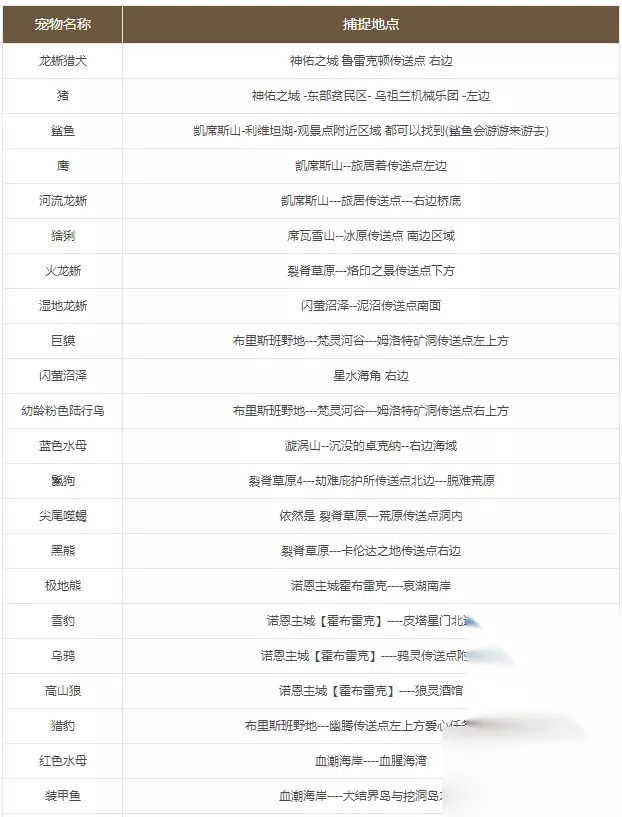
1、激战2游侠宠物地图一览表:


2、激战2游戏疑问解答 问:《激战2》如何开出纯白纯黑的染料? 答:表示要纯黑、纯白什么的,千万别开没有定色系的染料,也就是未鉴定染料。绝对是大坑,400块才出个金色光耀。推荐直接买规定色系的。 灰色系30金,能开出纯白,电一物价。本人开了3次,分别是纯白-象牙白-纯白,感觉纯白几率挺高的。 棕色系5金,能开出纯黑。本人开了4次,分别是巧克力-巧克力-象牙白-纯黑木炭。 看这个帅气的元素使,一身纯白是不是特别彰显个性,大家也迫不及待了吧,赶紧试试这位玩家的 *** ,如果运气好,之一次就能开到想要的了。 通过对《激战2》中游侠职业宠物抓捕地点的详细介绍,你现在应该具备了在游戏中寻找和捕捉理想宠物所需的知识。这张宠物地图和提供的建议将使你的冒险更加顺利。记住,宠物不仅是你的战斗伙伴,也是你游戏体验中不可或缺的一部分。祝你在《激战2》的世界中探险愉快,希望你能够找到并培养出一只强大的宠物,与你并肩作战!




换一换 































