《激战2》是一款备受玩家喜爱的MMORPG游戏,其中最引人入胜的环节之一就是游侠职业捕捉宠物。在这个充满奇幻生物的世界中,游侠们需要捕捉各种宠物来增强自己的战斗能力。下面就为大家带来《激战2》游侠捕捉宠物的技巧以及宠物捕捉地点介绍。

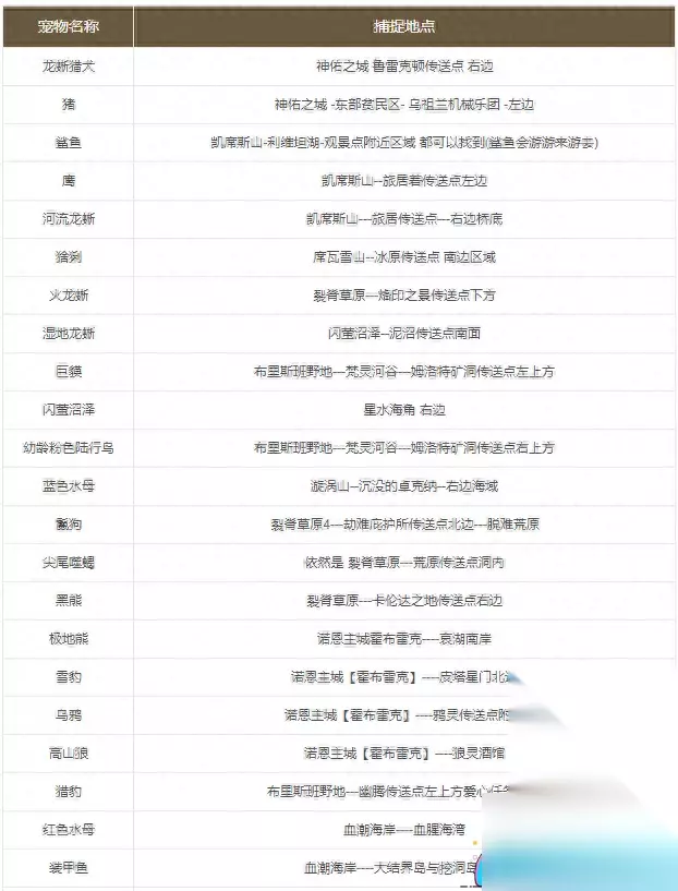
1、激战2游侠宠物地图一览表:


1.热爱《激战2》的玩家们,快来跟随我一起深入了解游侠宠物地图的精彩内容吧!让我们共同探索这个丰富多彩的世界! 2.《激战2》游戏的玩家们一定有许多疑问,今天我就来解答大家的疑惑。有人问如何获得纯白纯黑的染料?这里告诉大家一个实用的技巧: 染料未鉴定的时候千万别开,这是一个大坑,400块才能开出金色光耀。最好的方法是直接购买已经确定颜色的染料。 灰色系的染料价格为30金,可以开出纯白。我在此推荐给大家,我已经尝试过多次,纯白的几率非常高。 棕色系的染料价格为5金,可以开出纯黑。我已经尝试过4次,分别是巧克力-巧克力-象牙白-纯黑木炭。 看这个帅气的元素使一身纯白,是不是特别彰显个性呢?大家已经迫不及待要尝试了吧!赶紧采用这位玩家的方法吧!如果你幸运的话,第一次尝试就能得到你想要的颜色了。




换一换 

































